桃花源qm花论坛(品茶),凤楼阁论坛官网入口网址,一品楼品凤楼论坛最新动态,风楼阁全国信息2024登录入口

你的位置:首页 > 电源管理 > 正文

巧妙提高LED电源电流精准度

发布时间:2013-04-23 责任编辑:felixsong

【导读】发光二极管(LED)需要恒定的电流来控制其亮度稳定,这就需要保证LED电源电流的精准度。通常使用的方法有线性恒流LED驱动器和步进降压开关式转换器两种,它们各有优点与缺点。本文采取将线性与降压相结合的方案,在保证精准度与效率的同时将转换噪音降至最低。

为控制亮度,发光二极管(LED)需要恒定电流。把一只电阻器与一组LED串联即可实现此点。由于一组LED的电压和供电电压都可能发生改变,因而必须使用专用的LED驱动保证电流的精准。以下两种方案使用广泛:线性恒流LED驱动器和步进降压开关式转换器,它们均有各自的优势和劣势。

线性恒流LED驱动器的优点与缺点

线性驱动是简单的方案,所需元件极少且基本无噪音。但是,其耗散的热量和供电电压与LED正向电压之差成正比。为防止过热,其封装可能需要在PCB上额外划分一个散热区,这就增加了所需PCB的成本和数量,同时也增加了驱动IC因热关断,从而关闭LED的风险。
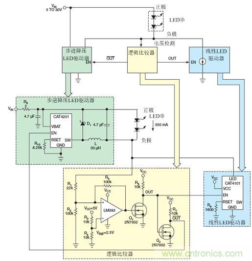
LM393比较器监测LED串的低侧电压,并使能降压稳压器(CAT4201)或线性稳压器(CAT4101)
图1:LM393比较器监测LED串的低侧电压,并使能降压稳压器(CAT4201)或线性稳压器(CAT4101)

步进降压开关式转换器的优点与缺点


如果此驱动被置于LED旁,额外的热量会使LED以更高温度运行,从而减少其寿命。降压(或buck)转换器的效率高,产生热量很少,但是开关式方案需要一支电感和一个肖特基二极管。这个方案也会产生噪音,尤其是当供应电压快降至LED正向电压时。在汽车应用中,射频干扰(RFI)是一个重要的考虑因素。建议在开头式转换器前面放EMI/RFI滤波器,以阻止高频转换产生的噪音返回电源,因为它可能干扰到AM/FM波段收音机等设备。

线性与降压相结合的优点


在降压变换器性能不良,用尽余量时,线性驱动器的运行则是最佳的。为避免劣势,发挥两种方案的优势,可以采取将线性与降压相结合的方案,在保证效率的同时将转换噪音降至最低。

理想情况下,电池电压波动幅度很大。如汽车应用场景下(8v至17v),线性/降压驱动器能提供所需较低噪音运行环境和较高的效率。当应用电压升至限值以上时,LED驱动器则转换为降压模式,从而避免线性驱动器过热。

推荐阅读:

LED
电源和驱动电路主要技术概况
http://m.5r3h.cn/power-art/80014311
LED驱动器集成电路需要具有的特点分析
http://m.5r3h.cn/opto-art/80015782
LED驱动器拓扑结构的选择
http://m.5r3h.cn/power-art/80008056


[page]
本文中的电路可单独选择每个LED驱动器在开关模式和线性模式之间切换时的可调电压阈值,并有额外迟滞以确保转换顺利进行。图1显示的原理图采用了安森美半导体公司的CAT4201 350-mA降压驱动器,以及CAT4101 1A恒流LED驱动器,图中也显示了逻辑比较器。较常见的降压结构有一个高侧开关和一个低侧二极管,CAT4201则不同,它互换了这些器件。

与典型的降压开关器相同,当开关接通时,流经感应器L和LED的电流会增加,直至达到峰值,即:LED平均电流的两倍。之后开关关闭。已充电的电感会迫使电流继续流经肖特基二极管D1及LED,直到其值变为零。而后该循环又开始重复。这一开关式运行被称为临界导通模式。

R1/R2电阻分压器产生出相当于负极电压几分之一的V+。如果比较器(LM393)的输入电压高于固定的基准电压值2.5V,则输出为高;OUT为低,禁用线性驱动器而使能降压转换器。 如果V+低于基准电压,则比较器输出为低,使能线性驱动器而禁用降压转换器。反馈电阻器R5增加了0.6V的迟滞,即一旦负极电压超过3.6V,降压转换器就会起动;当负极电压降至3V以下时,线性驱动器则会接手。注意,如果LM393的另一半没有用于其它LED电源,更好的设计方法是将LM393上所有未用的输入和输出引线都接地。

三种方案比较
图2:三种方案比较

图2显示了单用降压转换器,以及线性/降压驱动器合用时的LED电流调节情况。与单用降压转换器相比,线性/降压驱动器可以将LED电流调节扩展至低于8V的电源电压,即使电池电压继续下降,它也能使LED保持点亮。当电源电压低于11V时,仅用降压转换器会损失其精度,并产生回到电源的更多开关纹波电流。EMI滤波器更难以抑制较低频率下的纹波电流。另一方面,在相同的供电电压范围内,线性驱动器则提供了更高的调节和无噪音运行环境。

尽管增加了元件数,但对于要求低噪音性能与扩展电源区间的应用,线性/降压联合方案还是有价值的??梢陨柚孟咝缘浇笛沟墓傻缪怪担曰竦米罴焉⑷刃阅?。

根据图2可以清楚地看到,与仅用降压转换器相比,线性/降压电流阱可以将电流的调节范围扩展至更低的电源电压(8V以下),并降低低电量情况下的EMI。因此。LED在电池电压低的情况下也可保持点亮。

采用将线性与降压相结合的方案,不仅可以比较大程度提高LED电源精准度,而且在保证效率的同时将转换噪音降至最低,是一个很好地设计。

推荐阅读:

LED
电源和驱动电路主要技术概况
http://m.5r3h.cn/power-art/80014311
LED驱动器集成电路需要具有的特点分析
http://m.5r3h.cn/opto-art/80015782
LED驱动器拓扑结构的选择
http://m.5r3h.cn/power-art/80008056


要采购转换器么,点这里了解一下价格!
特别推荐
技术文章更多>>
技术白皮书下载更多>>
热门搜索
?

关闭

?

关闭