中心议题:
- 应对LED通用照明挑战的AC-DC LED驱动解决方案
解决方案:
- 针对1至30 W功率AC-DC应用的LV5026/27/28系列LED控制器
- 针对要求高能效及空间受限应用的低功率降压方案NCL30100
- 低功率离线降压方案NCP1015
- 适合降压及降压-升压两种配置的中低功率AC-DC方案NCL30000
- 用于中大功率AC-DC LED照明应用的NCL30001方案
- 用于大功率建筑物装饰光应用的NCL30051方案
LED通用照明设计工程师会遇到许多挑战,如功率密度、功率因数校正(PFC)、空间受限和可靠性等。这些LED照明设计挑战和电源设计挑战类似,具体讲,LED通用照明有以下几个挑战:由于总光效要求及散热限制的影响,即使是低功率应用能效也很重要;在许多情况下,较低功率也要求功率因数校正和谐波处理;在空间受限应用中,特别是替代灯泡应用时,对驱动功率密度的要求很高;总体电源可靠性对提高整个灯的寿命非常重要;宽输入电源电压范围应该支持高达277 Vac;兼容TRIAC调光等传统特定照明要求。另外,LED通用照明还要符合仍在演进的标准及安全规范,如美国“能源之星”和欧盟的国际电工委员会(IEC)要求。
安森美半导体一直致力于为LED照明提供丰富的解决方案,推出各种符合最新LED照明标准的产品,包括AC-DC电源IC,DC-DC驱动器,CCR稳流器,恒流恒压(CCCV)控制,高压FET, 整流器,数字接口,环境光传感器,?;?,电力线通信(PLC)调制解调器等等。本文主要介绍用于LED照明的AC-DC电源方案及相关电路,帮助工程师应对上述挑战,设计出满足通用照明要求的产品。
安森美半导体LED照明方案
图1显示了安森美半导体所提供的完备LED照明方案。

图1:安森美半导体LED照明方案应用示意图
在安森美半导体用于LED照明的AC-DC电源方案中,1至10 W的照明应用中推荐使用NCP1010~5,1至15 W可使用NCP1027/8,这些方案集成了MOS管,适用于隔离和非隔离应用,支持次级PWM调光、模拟调光或双亮度等级调光,能效高达75-80%;1至30 W的应用可以使用LV5026、5027、5028,支持隔离方案,典型能效85%左右;1至40 W推荐使用NCL30000,可进行初级可控硅调光,适用于隔离和非隔离方案,隔离方案能效80-85%。40至150 W推荐使用NCL30001,它是一个连续导电模式(CCM)控制芯片,隔离方案的典型能效85-90%;更大功率推荐使用NCL30051。图2是这些方案输出功率与能效的对比。以下将具体介绍这些方案的功能和特点。

图2:LED照明的AC-DC电源方案输出功率与效率的对比。
[page]
针对1至30 W功率AC-DC应用的LV5026/27/28系列LED控制器
该系列是安森美半导体成员公司三洋半导体的LED控制器--LV5026M、LV5028TT和LV5027T,其中LV5026M具有TRIAC调光、PWM调光、模拟调光和功率因数校正功能;LV5028TT只有TRIAC调光和功率因数校正功能。LV5026/7/8 TRIAC调光电路如图3所示。

图3:LV5026/7/8 TRIAC调光电路。
以功能最多的LV5026M为例,它是兼容不同调光的高压LED控制器,调光方式为TRIAC、模拟输入或PWM输入,可选择开关频率(50 kHz,开路70 kHz)。该方案是一个低噪声开关系统,采用5段跳跃模式频率,可阶跃驱动开关;其参考电压可以选择(内部0.605 V及外部输入电压),具有软启动功能和TRIAC稳定功能。
旨在降低电磁干扰(EMI)的PWM控制架构具有优于竞争产品的特性。它采用2阶跃驱动,可显著减少噪声;非恒定周期的5个级别频率可有效消除EMI峰值。
低功率AC-DC LED电源转换有两种方式,一种是非隔离降压,要求机械式绝缘;其设计及电路配置简单,电路板尺寸小,元件数量少,能效较高,物料单(BOM)成本也更低。另一种是隔离反激,采用电气(磁)隔离,易于满足安全要求,磁学设计较复杂,适合较高功率的设计,需要较大的电路板尺寸。
LV5026/7/8用于非隔离A19 LED灯,可实现以下产品特性:采用阶跃门驱动方法,具有振荡频率回转功能、高门能力驱动电路、可外部调节参考电压、支持多种调光器(TRIAC调光、数字调光和模拟调光);此外还支持软启动、过流保护、热关闭、过压保护等。LV5027M/LV5028M是LV5026M的简化版本,外部元件数量更少。

图4:LV5026/7/8用于非隔离A19 LED灯。
针对要求高能效及空间受限应用的低功率降压方案NCL30100
NCL30100是一款高能效、峰值电流控制自适应固定关闭时间降压控制器,可用于空间及高能效至关重要的低功率及空间受限的应用,如MR16 LED灯等。该方案具有振荡频率可调节特性,采用连续导电模式(CCM),可以省去输出电容,能效更高,并提供自然的LED开路?;?。使用NCL30100可利用负电流感测,用小型电感降低功率损耗,实现低成本、高能效(100 Vac Vo=36 V,能效>90%)及元件数量少的应用。

图5:单电压输入降压方案NCL30100。
[page]
低功率离线降压方案NCP1015
NCP1015单片开关电源IC能满足交流85-265 Vac宽电压输入范围,适合输出功率在10 W以内低功率离线降压LED照明设计。这器件提供丰富特性,如软启动、频率抖动、短路?;ぁ⑻芷?、最大峰值电流设定及动态自供电(DSS)等,不仅提升能效,还增强可靠性。在C8和IC的第1脚间加一个电阻可以提高能效,适合小电流、高电压输出。

图6:NCP1015降压方案。
适合降压及降压-升压两种配置的中低功率AC-DC方案NCL30000
采用NCL30000的“平均电流稳流”拓扑结构可以选择两种配置,一种是降压配置(包含抽头电感降压配置)。其电感与LED串串联,仅在输入电压大于输出压降时有电流流动;功率因数(PF)及输入电流总谐波失真(THDi%)性能取决于输出压降与输入电压之比(VF/Vin),比例越高,PF越低,比例越高,THDi越高。
另一种是降压-升压配置,电感没有与LED串串联,输入电流波形或失真与输出压降无关;固有的LED故障?;すδ茉贛OSFET短路时提供?;?;LED正向压降可以高于或低于输入电压;MOSFET开关电压应力为输入电压与输出压降之和(Vin+Vout)。
降压拓扑结构工作原理是,仅在输入电压超过LED正向压降(VF)时有电流流过;利用临界导电模式(CrM)及恒定导通时间工作提供高功率因数;可直接感测LED电流;低环路带宽支持高功率因数工作;MOSFET电流等于LED峰值电流;MOSFET电压应力等于峰值线路电压。
图7是NCL30000高功率因数降压方案应用电路,需要线路可调光时,可根据线路及负载功率调节最大导通时间;兼容TRIAC或尾沿(晶体管)调光器;专用于一种线路电压(120 Vac或230 Vac)时,可切相调光来优化EMI滤波器设计,降低X电容值,将峰值电流减至最小。

图7:NCL30000高功率因数降压方案应用电路。
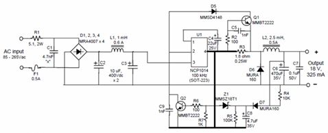
以下介绍的是基于NCL30000的两个AC-DC隔离电源方案实例。
1) 支持热反走的AC可调光A19 LED灯:输入电压为90至135 Vac,5 W额定输出功率(10 V @ 500 mA),可驱动3颗串联LED;隔离式热反走,温度上升时线性减小输出电流;功率因数>0.96,能效>77%;针对“能源之星”1.1版整体式LED灯要求;兼容TRIAC及晶体管调光器。

图8:热反走AC可调光A19 LED灯。
[page]
2) AC可调光PAR30 LED灯:可用于输入电压115 V/230 V的灯,11 W额定输出功率(24.5 V @ 450 mA),驱动串联/3串并联的8颗LED;隔离式;功率因数>0.96,能效>83%,针对“能源之星”1.1版整体式LED灯要求;兼容TRIAC及晶体管调光器。

图9:AC可调光PAR30 LED灯。
用于中大功率AC-DC LED照明应用的NCL30001方案
NCL30001功率因数校正(PFC)可调光LED驱动器适用于中大功率应用(功率可达90 W),如建筑物装饰光。支持的调光有三种方式:1-10 V模拟电压输入(1 V = 最小值,10 V为100%导通时的值);两级双电平模拟调光;以及PWM调光(调光频率范围350 Hz至3 kHz,调光范围> 10:1)。保护特性包括:输出开路及短路?;ぁ⒐卤;?、过流?;ぁ⒐贡;ず凸路醋?。

图10:NCL30001用于建筑物装饰光。
用于大功率建筑物装饰光应用的NCL30051方案
NCL30051是一款专用LED电源集成电路(IC),能够为降压DC-DC转换器/LED驱动器(如NCL30160)提供恒定电压。这器件集成了一个临界导电模式(CrM) PFC控制器及一个半桥谐振控制器,并内置600 V驱动器,针对离线电源应用进行了优化,具备了所有实现高能效、小外形因数设计所需的特性。NCL30051能够用于功率达100 W的建筑物装饰光应用,在修改元件条件下,最大可以支持250 W功率。NCL30051支持的调光方式包括1-10 V模拟电压输入(1 V = 最小值,10 V为100%导通时的值)、两级双电平模拟调光,以及PWM调光(频率范围100至300 Hz,调光范围>10:1)。?;ぬ匦园ǎ菏涑隹芳岸搪繁;ぁ⒐卤;?、过流?;?、过压?;?。

图11:NCL30051用于大功率建筑物装饰光。
此外,安森美半导体的GreenPoint®设计仿真工具让设计人员仅用几个步骤即可完成选择产品、确定设计要求、自动产生设计(电路图)、仿真及验证、物料单(BOM)及报告、下载报告为PDF文件、保存文件及分享等一系列流程,从而实现快速、易用、高效的LED产品开发。
总结
安森美半导体利用在高能效电源及封装方面的核心专长及优势,为LED照明应用,特别是通用照明提供了符合各种规范要求控制和驱动器件。这些方案采用独特的LED驱动电源架构、模拟及调光技术、反激转换器及非隔离拓扑结构,配合广泛的应用范围,为实现各种通用照明设备提供更多的选择。



