中心议题:
- 恒流二极管的基本原理、构成、参数和散热
- 恒流二极管用作LED的驱动源
- 使用恒流二极管时的性能扩张
很早就已经出现了恒流二极管,但是这种二极管并没有引起人们的关注,因为它只是用于某些仪器仪表中作为电流的标准。然而近来随着LED产业的蓬勃发展,这种二极管突然引起了广泛的兴趣。很多国外的大公司都开发出这种产品以供驱动LED,这是因为LED必须采用恒流源作为驱动的原因。下面我们将要深入讨论一下恒流二极管的性能和应用。
一. 什么是恒流二极管
理想的恒流源是一种内阻为无穷大的器件,不论其两端电压为何值,其流经的电流永远不变。当然这种器件是不可能存在的。实际的恒流二极管相当于一个在一定工作电压范围内(例如25-100V),其电流恒定为某一值(例如20mA)。其等效电路如图1所示。

图1. 恒流二极管的等效电路
其内阻为Z,并联的电容大约为4-10pF。其典型的伏安特性如图2所示。

图2. 恒流二极管的典型伏安特性
它在某一个电压范围内有一段恒流区间,在这个区间,流经的电流几乎不变,VL为到达IL的电压值,IL大约为0.8Ip,Vb为击穿电压值。但是实际的恒流二极管并不是那么理想。图3是美国Supertex的CL1恒流二极管的特性。它的电流仍然会随电压而有所增加。

图3. 实际的恒流二极管的伏安特性[page]
恒流二极管的另一个特性就是它的温度特性,温度特性通常用相对值%/°C或绝对值μA/°C来表示。这个温度系数通常是负值。其值取决于恒流的值,恒流值越大,温度系数也越大,通常在-0.4%~-0.6%之间。为了达到恒流的目的当然不希望电流随温度变动,所以通常需要采用温度补偿措施(图4)。

图4. 恒流二极管的温度补偿措施
采用温度补偿以后就可以把电流的温度系数降低到很小的数字,例如Supertex公司的CL1的电流温度系数只有-8.5μA/°C。
二. 恒流二极管的构成
最简单的恒流二极管就是采用一个结型场效应管(图5)。

图5. 用一个结型场效应管构成恒流二极管
用两个晶体三极管,也可以构成一个恒流源(图6)。

图6. 用两个三极管构成一个恒流源
其电流为:I = Vbe/R1,
[page]
它虽然很简单,但是缺点是不同型号的管子,其be电压不是一个固定值,即使是相同型号,也有一定的个体差异。所以很难批量生产。为了克服这个缺点,就采用结型场效应管来代替晶体管。同时在反馈回路里采用一个运放
图6. 采用结型场效应管和运放的恒流源
其电流:I = Vin/R1,这个恒流源还需要一个基准电压Vin,最简单的基准电压就是齐纳二极管,所以也可以利用一个齐纳二极管和一个三极管或场效应管来构成恒流源。
图7. 采用齐纳二极管的恒流源
其所恒定的电流:I = (Vd-Vbe)/R1。
但是,所有以上结构都是利用现有的半导体器件来构成恒流源。实际上现在已经可以根据对恒流特性的要求,构成专门的半导体器件而能具有所要求的恒流特性。其构成如图8所示。

图8. 专门的恒流二极管结构[page]
当一个反向偏压加到PN结的阴极和阳极时,这个恒流二极管开始导通,当反向偏压增加到VL时(见图2),其电流由于N区的体电阻也跟着增加,当电流增加到曲线的拐点时,在N区和P型栅之间形成一个耗尽层。这个耗尽层减小了N区中电流的路径也就减慢了电流的增加速度。结果这个耗尽层遇到了P型栅于是就产生了夹断效应,这使得电流变成恒定而几乎和所加电压无关,直到所加电压达到一个击穿点Vb。如果所加电压反过来,那么就相当于一个正向电压加到一个PN结,其特性就和一个普通二极管加上正向电压时一样。
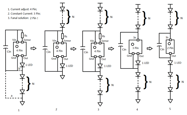
实际所采用的恒流二极管可分为4条管脚,3条管脚,和2条管脚三种结构和封装(图9)。

图9. 3种封装的恒流二极管
其中4条管脚的恒流二极管主要用于可调恒流电流。
三. 几种恒流二极管的参数
下面列出几种常用的恒流二极管的参数

[page]
四. 恒流二极管的散热
由于恒流二极管要吸收市电电压的变化而有可能会承受很高的电压,假如电流也很大的话,它的功耗有可能会相当大,也就必须要有很好的散热,以免损坏内部的芯片。恒流二极管的散热主要取决于它的管壳封装。各种不同封装的散热能力主要表现在它的热阻。下面就来看一下各种封装的热阻。

由表中可见,On-semi公司的NSI50350ADT4G所采用的D-PAK具有最小的热阻,其耗散功率高达11W。不过如果整个系统设计于这样高的耗散功率也说明其效率不高,是需要避免的。
五. 恒流二极管作为LED的驱动源
我们知道LED必须采用恒流源来驱动,否则由于它的负温度系数,而会使电流急剧上升导致结温升高,寿命缩短。而恒流二极管的恒流作用恰恰可以用来驱动LED。最简单的方法就是直接和LED串联。但是我们在把恒流二极管用于LED驱动时必须注意选择恰当的电流和耐压。
5.1 最低电压
由于恒流二极管需要一定的电压Vk才能够进入恒流,所以太低的电源电压是无法工作的。通常这个Vk大约在5-10V左右,所以大多数采用电池供电的LED是无法工作的。
5.2 最大电流
由于恒流二极管的功耗受到限制,所以过大的电流也是不合适的。例如1W的LED通常需要350mA,恒流二极管就很难提供。
5.3 采用恒流二极管作为LED驱动电源
目前比较合适的使用场合就是交流市电供电的LED灯具,采用很多小功率LED串联,也就是高压小电流的情况是最为合适。
图10就是一种用于球泡灯的恒流二极管驱动源。其负载是80颗3014,总功率为8W。所用的恒流二极管也是恒流在30mA。假如手头的恒流二极管只有5mA的,就需要6个并联。

图10. 采用恒流二极管作为LED驱动电源
在这里,恒流二极管的作用就是要在输入市电电压变化时,保持输出电流不变。但是由于恒流二极管的耐压有一定的限制,所以它所能吸收的电源电压变化也是有限的。就拿100V耐压的CRD来说,用在220V市电电源里,都还只能对付有限的电压变化。220V经过桥式整流以后它的输出直流电压大约为264V。如果市电变化+10%,~-15%,就相当于整流后为290~187V,电压变化103V。已经超过其耐压了。假如所用的LED为80颗,那么总电压为264V,正好相当于220V经过桥式整流以后的值。这时候恒流二极管上没有压降,但是这时候它是不能工作的而至少需要10V压降,也就是要求整流后电压为274V,市电电压为228VAC。那时候恒流二极管压降为最小,功耗也最小,只有0.03Ax10V=0.3W,整体效率为最高可达96%(当然还要考虑整流器的效率,实际上还会低一些)。如果市电增高至242VAC,那么恒流二极管电压就增高为26.4V,其功耗也增加到0.79W,这时候效率就等于91%。
如果市电电压低于228V,是不是恒流二极管就不工作呢?并不是,但的确是不恒流了,这时候它和LED就会达到一个新的平衡点,那就是二者的电压和等于市电电压经过整流后的电压。因为LED伏安特性的非线性,所以很难用公式来表示。总之,当市电电压降低时,LED中的电流就会随市电电压的降低而降低。其亮度也会跟着变暗。
[page]
下面举一个实测的结果为例,这是一个80颗3014串联的球泡灯,采用了5颗Semitek 的S-562T并联。它在不同的输入市电电压时,所测得的结果如下表所示。

由表中可知,当市电电压在200~225VAC的服务内变化时基本上可以保持恒流在27.1~27.8mA的范围内,而且效率在82.5%~95.79%范围内,即使在输入电压过低而无法恒流时,它的效率还能高达98-99%,这是采用恒流二极管的一个很大的优点。
它的唯一的缺点是功率因素比较低,只有0.535~0.543。
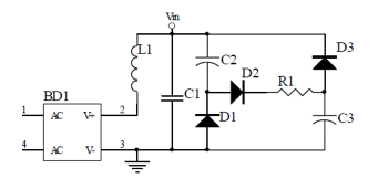
5.4无源功率因素校正
如果需要提高功率因素可以采用无源功率因素校正(见图11)??梢园压β室蚴岣叩?.9左右,但是会增加两个大电解电容(22uF,250V)和三个二极管,在球泡灯里会受到体积的限制,而且成本会提高、效率也会降低。

图11 无源功率因素校正
5.5有源功率因数校正
假如要求更高的功率因数,就可以采用有源功率因数校正。
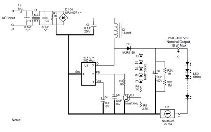
美国安森美公司加了一个功率因素校正芯片NCP1014的恒流二极管的电源,其电原理图见图12。

图12. 非隔离式电源原理图[page]
这个电源的基本指标如下:


图13. NCP1014LEDGT外形图
其实这个电源的核心就是一个恒流二极管NSI45025,以确保LED恒流在25mA。所以它只能用于小功率贴片式的LED。其中外加的集成电路NCP1014实际上是一个有源式的功率因数校正(PFC),可以把它的功率因数提高到>0.9以满足美国能源之星的要求。输入端的L1,C1,C2是一个防电磁干扰EMI的滤波器。它的缺点是非隔离,所以220V会直接加到负载LED上。但是欧盟IEC 61347-2-13 (5/2006)标准规定在LED负载端电压不可超过25VAC或35VDC。所以采用非隔离电源是无法出口欧盟的。
六. 使用恒流二极管时的性能扩展
在选用现有的各种型号恒流二极管时经常遇到所需要的电流或电压不能满足要求的情况。下面介绍几种方法解决这些问题。
6.1 加大恒流电流
为了加大电流,最简单的方法就是用几个恒流二极管并联(图12),

图12. 多个恒流二极管并联以增大电流
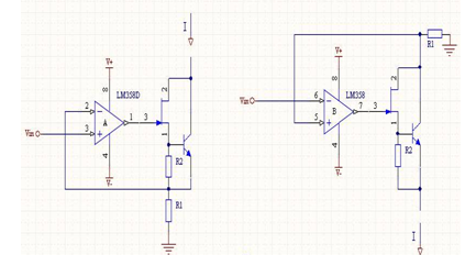
但是这会增加成本,因为恒流二极管比较贵。另一个简单的方法,就是用一个晶体三极管来加大电流。图13表明了采用NPN和PNP三极管进行电流放大的电原理图。

图13. 采用NPN和PNP三极管加大恒流电流
它们实际上都是利用小电流恒流二极管提供三极管的基极电流,经过三极管放大β倍以后再供给负载。图14表明其输出电流和R1的关系。

图14. 放大以后的恒流特性[page]
其实这种方法在批量生产中是行不通的,因为各个晶体三极管的β有所不同,输出的恒流值也不同。除非对三极管的β值进行挑选分档,那也会增加成本。但可以用于对恒流值的精确度要求不高的场合。
6.2 增高耐压
有不少现成的恒流二极管的耐压往往不够高,当然最简单的方法就是用两个或几个恒流二极管串联。同样这样成本就会增高。也可以用增加一些其它器件来提高。
1. 串联齐纳管
最简单的方法就是和恒流二极管串联一个齐纳二极管来提高耐压(图15)。

图15 采用齐纳二极管来增高耐压
这种方法可将起始电压提高到齐纳二极管的电压V2,但是在低于这个电压时,也就无法恒流。
2. 串联一个MOS管来增加耐压(图16)

图16. 串联一个MOS管来增加恒流二极管的耐压
但是这时由于MOS管承担了大部分耐压,因而其功耗很大,效率降低。有一个实例采用了75个小功率LED串联后,再两串并联。恒流于34mA。在最高输入电压时,MOS管上压降达70V,功耗2.38W,还需要很好的散热器散热。
下面是实测的结果。

在最高输入电压时的总效率只有67%,所以还是应当采用足够耐压的恒流二极管。
6.3 采用恒流二极管时的PWM调光(图17)

图17. 用PWM信号来对恒流二极管供电的LED调光
采用PWM信号调光以后可以避免由于改变电流而引起的光谱偏移。但是不能采用只有两条管脚的恒流二极管,而必须采用带有控制开断管脚的至少3条管脚的恒流二极管
七. 结束语
采用恒流二极管作为LED的恒流驱动具有结构简单,成本低廉的优点。尤其适合于小功率市电LED灯具,如球泡灯和日光灯和吸顶灯。但是由于受到功耗的限制,它只能用于高压小电流的情况。负载只能是多个小功率LED的串联或是采用集成的“高压LED”。而且,如果直接采用交流整流,电容滤波的方案,会有功率因素不高的缺点,而必须采用无源功率因素补偿的方案。这些都是在使用时需要考虑的。




