- 功率低于75 W适配器满足EPA 2.0新规范所需要的特性
- 安森美半导体高性能、高能效控制器能满足要求
- 降低启动电路的静态损耗
- 采用NCP1237/38/87/88系列控制器的经典反激转换器满足规范要求
电源适配器广泛应用于笔记本电脑、游戏机、打印机、DSL调制解调器和手机等领域,应用规模非常庞大。而从人们的使用习惯来看,这些设备也有相当比例的时间处于轻载或待机(空载)工作模式。因此,“能源之星”等规范标准在致力于提升这些设备所用电源适配器工作能效的同时,也注重提升轻载能效及降低待机能耗。
例如,美国环保署(EPA) 2.0版“能源之星”外部电源规范(简称EPA 2.0)在1.1版基础上进一步提高了能效要求(见表1),其中Ln为额定输出功率的自然对数。

表1:美国环保署“能源之星”外部电源的1.1及2.0版规范。
不同适配器的功率等级相差较大,而根据IEC61000-3-2等标准的要求,功率大于75 W的电源需要增加功率因数校正(PFC),低于75 W则无此要求。本文着重讨论功率低于75 W适配器满足EPA 2.0新规范所需要的特性,以及能够提供这些所需特性的安森美半导体高性能、高能效控制器。满足能效规范的途径
要满足上述规范对外部电源工作能效及待机能耗的要求,我们首先需要分析清楚损耗的来源。事实上,就工作时的损耗来说,主要包括两个方面,分别是开关损耗和由泄漏电感导致的损耗,这两类损耗分别可以用等式(1)和等式(2)来量化:

而就待机模式而言,一个重要的损耗来源于启动电路的静态损耗,即启动电阻持续地从大电容消耗电流,造成功率损耗。而降低启动电路损耗的途径有多种,如采用具有极低启动电流的控制器、采用关断时泄漏电流极低的集成启动电流源,以及连接启动电路至半波整流交流输入等。
厂控制器的关键特性
NCP1237、NCP1238、NCP1287和NCP1288是安森美半导体推出的新一代固定频率脉宽调制(PWM)控制器,用于需要高性价比、可靠性、设计灵活性和低待机能耗的应用,如笔记本、LCD显示器、游戏机和打印机的交流-直流(AC-DC)适配器,以及DVD和机顶盒(STB)等消费电子应用。
这系列器件包含一系列关键特性,帮助提升适配器的能效及降低待机能耗。例如,一般控制器需要启动电阻来从整流交流线路电压启动控制器,而在正常工作期间,这启动电阻还持续消耗功率。相比较而言,NCP1237/38/87/88系列控制器内置启动场效应管(FET),这FET用作高压电流源。输入交流电压施加在适配器上时,这个电流源为控制器的VCC电容供电。这种高压启动电路在正常工作条件下关闭(这时由反激辅助绕组提供偏置电压以省电),消耗的功率极低;同时,控制器无需启动电阻(参见图1),帮助降低待机能耗,减少元件数量及节省电路板空间。

图1:带启动电阻与不带启动电阻(内置电压启动电流源)对比。
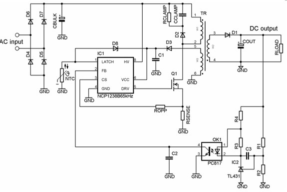
这系列控制器还采用轻载时频率反走技术和跳周期模式,降低轻载时的开关频率,从而提升能效;同时,开关频率在25 kHz时钳位,从而消除可听噪声。此外,这系列器件提供多种?;ぬ匦?,如双启动电流电平、输入欠压及主电源过压?;ぁ⒐乇;ぁ⑺杀;ゃ兄怠⑷砥舳豌潘;さ?。这系列器件还提供可选的动态自供电(DSS)功能,从而无需辅助绕组; 并内置斜坡补偿,不需要外部设定。以NCP1238为例,这器件的典型应用电路图如图2所示。
图2:NCP1238典型应用电路图。
应用设计步骤及要点
1) 电源段设计
要在设计中应用NCP1237/38/87/88系列控制器,首先要设计电源段。由于功率小于75 W,这个功率等级常见采用反激转换器。相应地,需要计算出这反激转换器相关元件参数,选择好恰当的元器件。例如,根据输出电压和输出电流可以计算出输出功率,再根据EPA相关标准来预估能效,结合输出功率和能效来预估输入功率,随后可以计算出平均输入电流,并计算出大电容值。有关电源段设计中电容、变压器、电感和MOSFET等参数的详细计算过程,参见参考资料(1)或(2)。
值得一提的是,在电源的次级端,可以考虑采用同步整流技术来显著提升能效。在这方面,可以采用安森美半导体的NCP4302同步整流控制器。诸如适配器、充电器和机顶盒等空间敏感型反激应用中使用NCP4302这样的同步整流控制器,能够显著提升能效,而额外成本极低。NCP4302已经上市,新的NCP4303同步整流控制器也将于2010年上市。
2) 设定过载补偿
过载补偿(OPP)会影响初级峰值电流。我们可以根据相关公式计算出初级峰值电流,然后计算出过载补偿电阻值(ROPP)。安森美半导体已经创建过载补偿电子设计表格,方便用户恰当地选择ROPP及其对峰值电流(Ipeak)、瞬态电流(ITRAN)、输出功率(Pout)及瞬态功率(PTRAN)的影响。
3) 降低空载输入能耗
在降低空载(待机)输入能耗方面,除了采用前述内置启动高压电流源的无启动电阻设计和NCP1237/38/87/88这样的带有频率反走及跳周期模式的控制器,还可以采取其它众多途径或诀窍,如降低变压器泄漏电感、不允许动态自供电工作、减小VCC钳位电阻值、降低开关损耗、优化钳位电路、藉反馈电阻分压器减小涡流、为所有负载电流设定稳定的工作、降低TL431偏置电路损耗、降低次级整流器及其缓冲器的损耗和不使用输出电压显示LED等。
4) 磁学设计
磁性元件磁通密度应该以峰值电流来设计,并提供一些裕量(5%),从而防止饱和。另外,需要结合具体设计要求看是否需要100%的输出电流,若不是,就减小磁芯尺寸。例如,假定最大输出电流是3.5 A,但只在瞬态条件下需要这大电流,其长期的均方根(RMS)值仅1.75 A,负载系数仅为0.5(而非1)。设计人员减小磁芯尺寸后,就可以减小磁芯及铜损耗。变压器磁芯尺寸、绕组设计及气隙长度等计算同样参见参考资料(1)或(2)。
5) 改善电磁干扰
在适配器设计中,交流线路滤波、二极管缓冲器、直流输出滤波器、驱动器钳位、钳位环路和电源开关环路等可能会出现电磁干扰(EMI),故改善EMI同样是设计工程师面临的重要任务。相应地可以采取一些设计技巧或方法,如所有带射频电流的开关环路的面积均应较小,以两个扼流圈来分隔输入交流滤波器从而减小寄生电容耦合影响,以及关闭通过变压器注入射频电流的电路环路等。就二极管缓冲器而言,缓冲器电阻应当接近振铃电路的特征阻抗,且缓冲器的RC(电阻电容)时间常数应当相对于开关周期较小,但与电压上升时间相比应当较长?;箍纱拥缏钒宀枷叻矫孀攀?,,进一步改善EMI。
典型65 W笔记本适配器演示板能效测试结果
安森美半导体基于NCP1237控制器构建了一款典型65 W笔记本适配器(输出电压为19 V)的演示板,并针对EPS 2.0版规范优化。相关能效测试结果见表2。

表2:基于NCP1237的65 W笔记本适配器工作能效及待机能耗测试结果。
需要指出的是,这能效测试结果是在长度为1.05米、铜截面积为0.75平方毫米的直流线缆上所测得的,更接近于真实世界中的能效测试结果。这演示板在115 Vac时的平均能效高达87.32,230 Vac时平均能效也达87.21%,均符合EPA 2.0工作模式的能效要求。从表2右侧可以看出,这演示板在极轻载时也具有很高能效,且在空载(待机)模式下的能耗远优EPA 2.0不高于0.5 W的规范要求。总结
“能源之星”2.0版外部电源规范对笔记本、LCD显示器、打印机和机顶盒等应用的工作能效和待机能耗提出了更高的要求。安森美半导体新的NCP1237/38/87/88系列控制器带轻载时频率反走和跳周期等重要功能,设计工程师能够采用以基于这系列控制器的经典反激转换器来满足“能源之星”能效规范要求?;贜CP1237的65 W适配器演示板能效测试结果显示,平均能效高于87%,并有可能提供低于300 mW的空载(待机)能耗,且在整个电源设计中尽力减少功率浪费的条件下,能够实现低于100 mW的空载能耗,满足并超越“能源之星”的要求。




