- 探讨低成本DC-LED驱动器电路设计
- LED驱动IC采用恒流控制
- 采用了CV与CC直流输出应用兼容设计
DC-LED驱动技术路线分析:
LED驱动电路控制LED(发光二极管)点亮所需电力的电源电路时。LED 的正向压降(VF)随制造时的误差和环境温度发生改变,无法采用恒压驱动。因此,一般需要使用恒流驱动,使供应给LED 的电流保持恒定。LED驱动的电路构造与普通的开关稳压器(DC-DC转换器)基本相同,没有太大的差异。但LED驱动有特殊的要求,大致有两个差别。
第一个差别是反馈电压低(图)。反馈电压是指检测输出电压,反馈给开关稳压器IC的电压。LED驱动IC采用恒流控制,是把输出电流转换成电压后作为反馈电压的。

图1 技术路线原理图
通常,开关稳压器IC设定的反馈电压约为1.2V。但对于LED驱动IC,1.2V过大。因为把输出电流转换成电压的数百mΩ 的电阻(电流检测用电阻)需要与LED串联。对于照明器具等使用的高亮度LED,流经的是1.5A和2A等大电流。如果500mΩ的电流检测用电阻中通过1.5A的电流,仅此一项就会产生0.75W的电力损耗。因此,LED驱动IC把反馈电压设定在了非常低的0.2V左右。这样一来,不仅可以使用较小的电流检测用电阻,而且在大电流通过时,也可以把电力损耗控制在较低的水平。
第二个差别是为实现更精确的恒流控制进行了改进。因为单纯依靠检测输出电流进行反馈,很难补偿输入电压的变化、LED 正向压降的变化、电感器和电容器的特性变化等。
各LED驱动IC厂商为了实现更正确的恒流控制进行的代表性改进是“恒定脉动方式”。发生上述变化后,与供应给LED的电流相重叠的脉动成分的振幅也会改变,导致LED亮度发生变化。一般来说,脉动成分的振幅由输入电压、输出电压、电感、开关控制的导通时间决定。为此,恒定脉动方式是检测输入电压和输出电压,按照电压来调整导通时间。也就是通过精密控制开关的频率,实现更精确的恒流控制。
长运通光电DC-LED设计路线:
长运通光电多年来一直经营CYT34063,市占率位居前列。在此理论基础上并结合在LED驱动技术的理解,设计出高恒流精准度的DC驱动器,正式批量推出DC-LED驱动器-CYT34065。

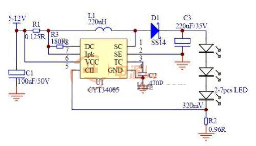
图2 降压型LED驱动参考设计
CYT34065是在CYT34063基础上,改进设计而派生的LED驱动器。CYT34065继续保留CYT34063优秀的特点外,并且还能高效率的驱动LED。CYT34065是专门为LED大功率而设计的一款直流驱动器,可选择升压、或降压应用,最大输出典型值1A,效率高达85%以上。 蓄电池直流应用设计场所中CYT34065有着较高的性价比,高可靠性、稳定性高,恒流效果极佳。
[page]
CYT34065特别适合设计3-12V升压设计,输出12-24V以上。也可以设计36V-24V甚至低于12V降压驱动线路,CV或CC模式,降压低至1.25V以上的输出电压。CYT34065仍然满足输出DC恒压模式设计,完全兼容CYT34063应用。输出采样基准需要重新计算外,不需要修改原设计PCB线路。并且还能设计低于1.25V或更低的电压范围。
CYT34065推出28V和40V两款规格,设计升、降压型恒流LED驱动电路,内置1A功率达林顿管,开关型高效转换器,轻巧型SOP8或DIP8封装,频率工作在100KHz,低至300mV采样效率可达85%,达到DC驱动恒流设计高性价比。

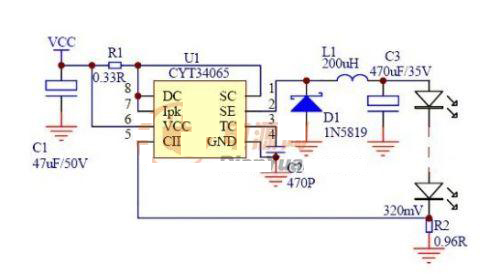
图三 升压型LED驱动参考电路
CYT34065设计开辟了,CV和CC模式兼容应用先河,找到了CV与CC直流输出应用兼容设计的新方式。长运通光电技术有限公司一直致力于LED驱动IC设计研究,在公司多年DC电源IC设计基础上,找到了新的设计方向,接下来长运通光电技术公司会陆续推出全系列DC应用电路,并且CV与CC模式兼容。





