中心议题:
- 护栏灯解决方案
解决方案:
- 利用16路恒流LED驱动IC实现护栏灯解决方案
LED护栏灯是以荧光灯管或LED作为光源,以连续的护栏为载体,形成近似线性的护栏灯带。有红/黄/绿/蓝/白 /紫/青/七彩等颜色,通过IC控制,可实现渐变、跳变、色彩闪烁、随机闪烁、渐变交替、追逐、扫描等流动颜色变化?;だ傅铺乇鹗屎嫌τ糜诠愀媾票尘?、立交桥、河、湖护栏、建筑物轮廓等大型动感光带之中,可产生彩虹般绚丽的效果。
本文主要介绍基于16路恒流LED驱动芯片的护栏灯解决方案。该方案主要由以下几部分组成:(1)以STC11F02单片机为主的主控电路,其主要功能是产生SPI控制信号;(2)以LN0134为核心的LED驱动电路,其主要功能利用它的16通道恒流来带载LED;(3)电源输入电压转换电路、供给LED电源电路,其主要是完成对电路保护、芯片供电、LED灯供电等功能。
主要芯片功能简介
LN0134是南麟电子开发的一款16路恒流LED驱动芯片,该芯片内建了16位CMOS移位寄存器和输出锁存器,可以将输入的串行数据转化成并行输出格式,从而控制16个输出电流源,在每个输出端可以不受负载影响提供3~45mA的恒定并且一致的电流用以驱动LED。通过调整外接电阻的大小可调整输出电流,从而轻松控制 LED的发光亮度,也可以通过在使能端(OE)输入PWM信号来调整所有LED的平均电流。同时它还支持SPI通信协议,使得我们很容易控制通信的数据,因此它成为驱动LED的最佳IC之一。
STC11F02单片机内部嵌有2K的FLASH程序存储空间和256B的SRAM存储区;该芯片拥有先进的指令集结构,兼容普通的8051指令集,具有硬件乘法和除法指令,而且无需编程器和仿真器,可以远程升级。本方案利用其高速、低成本、精简的I/O口的优势,模拟出SPI协议实现对其他IC 的通信控制。
护栏灯设计方案
1) 硬件电路设计与原理
该方案的基本原理是:单片机模拟SPI协议,通过发送数据到LN0134驱动芯片内,由LN0134内部硬件电路实现数据的串入并出,驱动 16×3颗LED,然后通过改变数据来控制LED灯的变化,实现不同的LED灯的组合,如:流水灯、对闪烁、跳变、呼吸等效果。本方案电路是在硬件环境 PADS下完成的,为了节约成本,所生成的PCB文件也都是单面板。
2) MCU控制信号电路
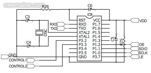
图1是MCU控制电路图。由主控芯片产生的控制信号有:(1)SPI控制信号,包括:OE、SDIO、SCLK、LE四个端口;(2)LED电源使能信号,包括:CONTROL1、CONTROL2两个端口。

MCU控制电路图
3) LN0134应用电路
LN0134应用电路如图所示。LED驱动芯片接收单片机发送的SPI信号,不同的SDIO数据,会得到不同的OUT0至OUT15的数据,从而驱动LED产生不同的变化效果。LN0134芯片支持多芯片级联,通过数据口SDO端,连接下一个芯片的SDI端口,以此类推。长距离的护栏灯方案设计,只需要将一个个小单元级联起来就能完成。设置R30的阻值可改变输出电流值,从而省去了多路限流的麻烦。

LN0134应用电路图
4) 电源供给电路
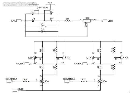
电源供给电路如图所示。本电路支持12V至15V的输入电压,经过整流桥可避免正负极的接反。经过IC1可得到5V的供电电压,为单片机和 LN0134芯片提供了电源;经过IC2~IC6可完成对LED灯组的供电,并由单片机提供的CONTROL1和CONTROL2口来控制POVER1和 POVER2供电的关和开。

供电电路图
[page]
5) 软件设计
软件设计是整个方案的经脉,它直接决定了整个方案的运行质量和效率,同时是体现出方案的功能及可靠性。STC11F02芯片的片内程序是在软件开发环境Keil uVision2下进行编写的,该程序的重点在于模拟SPI通信协议,理论设计的时序波形如图所示。软件代码由C语言实现,通过示波器观测到单片机模拟出来的SPI波形如图5所示。其中Tek1为SDI;TeK2为CLK;TeK3为LE;TeK4为OE,满足设计要求。

SPI时序图

SPI波形
首先将SPI模拟程序??榛?,主要是为了方便调用;在整个流程中改变最多的是缓冲器内的数据,数据改变,相应的显示效果就会变化;连续的数据变化产生了不同的点灯,这也就展现了护栏灯多彩耀眼的特色。
本文小结
本护栏灯设计方案是1米长的单元???,更长的护栏距离需要将这些小单元级联起来,提高控制信号的驱动能力即可。选取16通道的LN0134芯片是为了提高LED灯的数量,依照芯片的性能参数,改变电源的供给电路可更好地扩展应用电路,驱动更多LED灯。选取STC11F02芯片是为了节约成本,简化主控单元。本方案总体设计遵循了可靠、简单、实用的原则,为更多的护栏效果提供了借鉴和帮助。





