- TFT-LCD背光设计对比
- CCFL背光源
- LED背光源
- 碳纳米管背光源
TFT-LCD的结构
从TFT-LCD的切面结构图(图1)可以看到LCD是由二层玻璃基板夹住液晶组成的,形成一个平行板电容器,通过嵌入在下玻璃基板上的TFT对这个电容器和内置的存储电容充电,维持每幅图像所需要的电压直到下一幅画面更新。液晶的彩色都是透明的必须给LCD衬以白色的背光板上才能将五颜六色表达出来,而要使白色的背光板有反射就需要在四周加上白色灯光。因此在TFT-LCD的底部都组合了灯具,如CCFL或LED。

图1TFT-LCD的切面结构图
TFT-LCD需要背光
由于LCD面板本身并不发光,因此需要背光,液晶显示器就必须加上一个背光板,来提供一个高亮度,而且亮度分布均匀的光源。LCD实际上是打开来自其后面光源的光来表现其色彩的。目前的常用背光源是CCFL或LED。
CCFL背光源
现在几乎所有的较大面积的LCD显示器都使用CCFL(冷阴极荧光灯)背光,这些CCFL的驱动需要非常高的交流电压波形。一般笔记本和显示器的面板只需要一个CCFL控制器,然而大面板、TV类型的显示器要求更亮的背光,也即需要更多的CCFL,因而需要更多的驱动器。来自这些CCFL的光还必须匹配,否则显示屏的图像亮度将不均匀。采用CCFL技术作为背光源会严重影响在LCD显示器上显示的色谱。典型的CCFL背光使LCD显示器只能再现不到50%的NTSC信号所能传输的色彩。
为了改善CCFL的不足,TI和MAXIM等IC厂商分别推出几款高性能电源管理器件如TPS65160、MAX1997/8、MAX1513/4,它们不但具备高转换效率,还能满足薄膜晶体管(TFT-LCD)液晶屏幕的所有电压需求,为液晶显示器提供完备的供电方案。并提供安全的大电流控制能力,适用于现今大型液晶显示器和液晶电视的电源管理器件(图2)。它们内置高效率的直流转换控制器、两个电荷泵、多种安全功能,以及可调式开机电源顺序控制。电压输入的范围较宽;内置1.5-2.6A交换升压转换器,为系统提供源极电压VCOM=15V/1.5A,一个大电流背板驱动器;一个珈玛基准电压Vgamma=15V/30mA;而1.8A异步降压转换器供应逻辑电压VLOGIC=3.3V/1.5A;还提供可调式稳压输出的正电荷泵输出VGON=23V/50mA和负电荷泵驱动器输出VGOFF=-5V/50mA,以保证屏幕显示画面质量。
它们拥有快速瞬时响应能力,其高达95%的电源转换效率有助于节省电力。它们还包含多种安全功能,例如升压转换器的电压过载保护、降压转换器的短路?;?,以及过热关机功能,从而避免了温度或功耗过高所造成的损害。除此之外,电压过低锁定(UVLO)功能会在电压过低时将器件关机,提供进一步保护。采用薄型QFN封装,最大高度仅0.8mm,适合超薄型LCD面板。

图2TFT-LCD显示器系统需要多档电源电压。
[page]
LED背光源
如今用新的大功率、高亮度的LED技术作为背光源,可以将对NTSC信号色谱的覆盖率提高到超过100%。另外,这些新LED背光没有CCFL背光所需的水银,非常适合绿色环保应用。LED背光还具有很多其它优点。对于大面积面板,可采用分离的红色、绿色和蓝色LED,这使显示器的色温可以很容易进行调整。这些器件的快速响应特性还使它们非常适合于频闪背光(strobingbacklight)应用。LED的驱动需要一定的电压和电流,手提产品的电源都是电池,因此就需要升降压电压变换的电源管理电路。
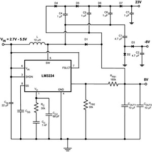
如今各种微型电压升降压芯片技术也日显成熟,产品也在不断增加,符合PMP/MP4、DSC、DV的TFT-LCD需要的,能同时多路输出它们需要的不同电压的集成电源管理芯片组(SOC)也在迅速推出之中。TFT-LCD显示器系统需要多档电源电压,如PMP/MP4常用的三星3.5_和4_的TFT-LCD,它们的结构如图3所示,它们由TFT玻璃(TFTglass)、颜色滤波器(Colorfilter)、显示区(Displayarea)、背光板和背光源(Backlight)四部分叠加组成。图4是三星3.5_的TFT-LCD电路图。它们的主要技术参数是:VIN=2.1-4.0V,VSW=15V/1.4A、VS=15V;用6个LED串联做背光源,每个LED的VF=3.4V、IF=20mA,因此需要一个24V/50mA的电压来驱动。常常选用带电感的DC/DC来升压,再加上倍压电路,输出多档电源电压满足TFT-LCD的需要,如图5所示。目前MP3、PMP/MP4、DSC、DV等的小尺寸TFT-LCD屏的低成本背光驱动方案常常是采用这种方法来设计实用电路的。

图3三星4_的TFT-LCD结构图

图4三星3.5_的TFT-LCD电路图

图5升压、倍压产生多档电源电压电路
新背光源
正在研发的新背光源还有好多种,如日本DiaLight开发成功了一款采用碳纳米管的场发射型高亮度背光灯,适用于LCD-TV等大屏显示器,。从原理上讲,可实现15万cd/m2的超高亮度。除可作为电视机和手机的背光灯使用外,还可用作特殊光源。此背光灯通过在使用碳纳米管的平面电极(发射极)上施加高压电场,使放射出的电子射向荧光板而发光。除了高发光效率、低能耗和高亮度发光外,还具有无汞、长寿命以及高速响应等特点。
比如说,按32英寸的背光灯换算,发光效率为80lm/W、亮度为1万5000cd/m2、耗电量为85W、寿命为5万小时、响应速度为100μs。相比,采用冷阴极管(CCFL)的情况是:效率为50lm/W、亮度为1万2000cd/m2、耗电量为110W,寿命为5万小时、响应速度为10_15ms;采用白色LED的情况是:效率为30lm/W、亮度为9500cd/m2、耗电量为185W、寿命为5万小时、响应速度为数十ns。





