桃花源qm花论坛(品茶),凤楼阁论坛官网入口网址,一品楼品凤楼论坛最新动态,风楼阁全国信息2024登录入口

你的位置:首页 > 电源管理 > 正文

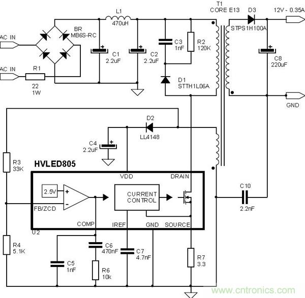
首个最简单、器件最少的LED驱动电路设计

发布时间:2013-11-14 责任编辑:sherryyu

【导读】一般的LED驱动要两个LED电流反馈,以提供精确持续的电流,有时候还要用光电耦合器把信号传过绝缘体。对于低功率的LED灯泡来说,没有足够的空间来加这么多器件。这里介绍的LED驱动电路只用一个器件就可以实现以上功能可以保证过压?;?,保证灯泡的安全稳定性。

一般的LED驱动要两个LED电流反馈,以提供精确持续的电流,有时候还要用光电耦合器把信号传过绝缘体。对于低功率的LED灯泡来说,没有足够的空间来加这么多器件。

低功率、LED灯泡的驱动电路:

首个最简单、器件最少的LED驱动电路设计

用STMicro的HVLED805,一个器件就能解决这些问题,保持稳定的输出电流CC和输出电压CV,多余的不用。同时它还能过压?;?,保证灯泡的安全。

在本电路图中,LED驱动的功率不到5W,精确度是+- 5%, 是目前用器件最少的驱动方案。


相关阅读:

分享:关灯后灯光逐渐熄灭的电路设计
http://m.5r3h.cn/opto-art/80021820

教程:高灵敏度光敏小夜灯
http://m.5r3h.cn/opto-art/80021817
专家推荐:便携产品更低功耗的电路设计技巧
http://m.5r3h.cn/power-art/80021796
LED夜灯改装记,如何废物利用?
http://m.5r3h.cn/opto-art/80021803

要采购光电耦合器么,点这里了解一下价格!
特别推荐
技术文章更多>>
技术白皮书下载更多>>
热门搜索
?

关闭

?

关闭