桃花源qm花论坛(品茶),凤楼阁论坛官网入口网址,一品楼品凤楼论坛最新动态,风楼阁全国信息2024登录入口

你的位置:首页 > 测试测量 > 正文

我们都是节约高手!巧用安森美半导体降低待机能耗方案!

发布时间:2013-12-21 责任编辑:mikeliu

【导读】我们每天的生活都离不开电器,但是当我们不怎么用使用它们却不得不为它们所用的电量埋单的时候,那种感觉一定很惆怅。所以降低能耗才是唯一的选择,我们每个人都要努力做一个节能高手,不为浪费埋单!

但凡使用笔记本,液晶显示器及打印机等产品的人都知道,这些产品都是用AD-DC电源适配器作为供电源,而当这些适配器长期待机的时候,消耗的电量也是较高,造成巨大浪费。如何成为节约高手,请拭目以待。

高压固定频率电流模式反激控制器的特性及应用

安森美半导体针对高压固定频率电流模式反激控制器包含NCP1246、NCP1247、NCP1248和NCP1240等器件。NCP1246/7/8均可通过光耦触发低功耗关闭模式。在正常工作期间,20 kΩ上拉电阻在FB引脚上提供250 μA偏置电流;在关闭模式期间,VFB(reg)为0 V,FB引脚另由小得多的5 μA电流源偏置。这些器件只需要极小的光耦电流来维持关闭模式。由于光耦的低电流传输比(CTR),NCP4353/4使用150 μA电流来确保关闭模式可靠,见图1。

我们都是节约高手!巧用安森美半导体降低待机能耗方案!

图1:通过光耦触发低功耗关闭模式
 
NCP1246是一款满足“能源之星”要求的初级端控制器。其特性包括频率反走、跳周期模式、高压启动、动态自供电(DSS)、输入欠压(BO)检测、有源X2电容放电、基于定时器的过功率保护(OPP)、频率抖动、严重故障时闩锁、自动恢复或闩锁选择的过流保护(OCP),以及空载待机能耗< 30 mW。其市场及应用包括:AC适配器(笔记本电脑、液晶显示器和打印机)、开放式电源(DVD、STB)、离线电池充电器、消费类电子产品电源等。

NCP1247/48均为低待机功耗高压启动定频控制器,重要应用是笔记本电脑和打印机AC电源适配器,以及DVD、STB的开放式电源。NCP1247基于NCP1246,具有NCP1246的全部特性及更多特性,如延长维持时间(52ms)、更好的X2放电序列;延长连续门极驱动,改善高压引脚高低压OCP补偿,更适合于同步整流(SR)应用,为PLD测试提供新的输入欠压(BO)检测选择;还增加了70 Vac。NCP1248基于NCP1247,可提供NCP1247的全部特性及更多特性,消除了轻载期间的固定电流设定点,减小了FB引脚上的跳周期模式阈值。
[page]

NCP1240是一个低待机能耗高压启动定频控制器,即将于2014年第二季度提供样品,可用于英特尔Haswell CPU电源应用。这器件基于NCP1248,提NCP1248的全部特性及更多特性,如双OCP、快速OCP定时器,以及2 ms软OCP定时器。

NCP124x系列是为空载和轻负载条件下最大限度地降低能耗而专门优化的。器件可动态自供电,内置了有源X2电容放电;可以进入省电休眠状态,提供输出电压打嗝模式;在轻负载条件下降低频率,并采用跳周期模式;省去了放电电阻,从而节省了电力及元件;在空载条件下显著降低了功耗,保持整个线路/负载范围内的高效率。

此外,在严重故障情况下,NCP124x可闭锁输入,允许直接连接NTC;基于定时器的?;た勺远指椿蛩?;具有高压启动电路;在整个负载范围内软化EMI干扰的频率抖动;实现高达30 V的Vcc 操作。

值得一提的是,为了符合安规标准,AC-DC电源必须具备在拨出交流插头后不到1秒时间内将电磁干扰(EMI)滤波器X2输入电容放电的能力。为了符合此要求,常使用与电容并联的一串高阻抗电阻,但是,电阻型消耗源(drain)消耗约25 mW输入能耗,当考虑到空载输入能耗时,此25 mW能耗相对较大。安森美半导体的方案采用有源X2电容放电来检测断开交流连接状况,并通过开关触发电容放电。NCP124x的HV引脚包含了交流线路拨出检测器,如果定时器定时到期,输入即为直流,放电电路被触发,X2电容放电,见图2。

我们都是节约高手!巧用安森美半导体降低待机能耗方案!

图2:NCP124x交流线路断开检测器

次级端控制器的特性及应用

安森美半导体的NCP4353/4是专为与NCP1246配合使用而设计的一款低待机能耗次级端恒流恒压 (CCCV) 控制器。NCP4354带有LED驱动器(图3),而NCP4353不带LED驱动器。NCP4353/4可检测空载条件,并使初级端控制器(如NCP1246)进入低能耗关闭模式;在关闭模式期间,初级端控制器关闭,由输出电容提供电能,因而省去维持稳压所要求的能耗。在关闭模式期间,输出电压减小,并可减小至可调节电平。一旦要求更多电能,NCP4353/4就会自动重启初级端控制器。

NCP4353/4使用“有源关闭”信号来控制初级端控制器,这表示它在关闭模式期间驱动光耦来下拉初级端控制器的FB引脚。

NCP1246/7/8初级端控制器与NCP4353/4次级端控制器结合在一起使用,可提供低于16 mW的空载输入能耗,在笔记本电脑适配器及其他外部电源适配器等应用。
[page]

我们都是节约高手!巧用安森美半导体降低待机能耗方案!

图3:NCP4353/4与NCP1246/7/8一起构成极低待机能耗电源方案

峰值功率扩充电流模式PWM控制器的特性及应用

带峰值功率扩充的电流模式PWM控制器是安森美半导体新推出的几款产品,包括NCP1254、NCP1255和NCP1249。NCP1254是无高压版本,具有频率抖动、峰值功率扩充、频率反走、双OCP、固定故障定时器、内部OPC、通过Vcc或闩锁引脚提供OVP、双Vcc 待机期间断续模式等功能;NCP1255是基于NCP1254的版本,功能包括可调节故障定时器、输入欠压(BO)检测、待机能耗< 30 mW;NCP1249则是NCP1255的高压版本,功能包括有源X2电容放电、待机能耗< 10 mW。

NCP1254/55/49无需使用大型变压器即可实现峰值功率能力,改进了轻载能效和保护能力,其峰值功率扩充是这样实现的:当反馈(FB)电压大于3.2 V时,开关频率线性增加;当反馈电压 FB=4.0 V,开关频率增加为原来频率的2倍,峰值电流设定值保持不变,见图4。这种方式允许不用增大变压器的规格就能输出更大的功率。

我们都是节约高手!巧用安森美半导体降低待机能耗方案!

图4:峰值功率扩充的实现

这些器件的峰值功率持续时间均由过载定时器决定,峰值功率持续时间可达0.2秒;根据FB电压,过载定时器有2种工作方式;当检测到输出短路时,定时器时间缩小4倍。

以下以NCP1249峰值功率扩充高压启动定频控制器为例,介绍这些器件的一些重要功能。NCP1249是专为需要<10mW空载功耗的应用开发的产品。为了实现输入欠压保护功能,IC内部集成的输入欠压检测电路采用高阻值电阻分压(图5),可减小功率损耗;对噪声电压和PCB的泄漏电流有更高的抗干扰性。

我们都是节约高手!巧用安森美半导体降低待机能耗方案!

图5:IC内部集成了输入欠压检测电路

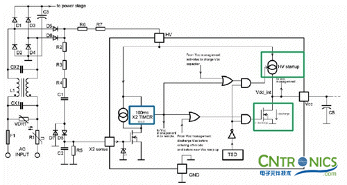
该器件的X2电容有源放电是通过IC的X2检测引脚和外置的充放电电路协同检测交流输入线掉电,并通过检测X2定时器关断模式实现的,可有效降低IC的功率消耗。图6中蓝色部分的为避免AC掉电误触发,检测电路采用的100 ms延时电路;绿色是X2电容由高压启动电流源放电的部分。

我们都是节约高手!巧用安森美半导体降低待机能耗方案!

图6:X2电容有源放电
[page]

NCP1249 A/B 版本的关断模式单独采用一个REM引脚,用户可以控制REM引脚电压,当VREM >VREM_off,IC 就进入超低功率消耗的睡眠模式;当VREM < VREM_off时,NCP1249恢复正常工作。推荐次级采用NCP4355来控制初级NCP1249的FB电压和关闭模式,见图7。

我们都是节约高手!巧用安森美半导体降低待机能耗方案!

图7:NCP1249 A/B 版本的关断模式

C/D 版本则是REM 引脚与FB 共用一个引脚.。当VFB/REM < 400 mV,激活关闭模式;反馈和关闭模式的控制只需要1个光耦;在关断模式下,由于光耦偏置电流的消耗,NCP1249C/D的功率消耗大于NCP1249A/B;推荐次级使用NCP4353/4来控制NCP1249C/D的反馈和关闭模式,见图8。

我们都是节约高手!巧用安森美半导体降低待机能耗方案!

图8:NCP1249 C/D 版本的关断模式

安森美半导体的演示板能效显示,NCP1249平均能效大于 90%,峰值功率扩充表现十分令人满意,在过载区域35 W持续时间为100 ms;短路区域41 W持续时间为<50 ms。

总结

NVP124X及JCP4353/4,前者集成了带X电容放电和输出久电压保护功能的启动电路,从而带到频率抖动,无损过功率补偿,轻载时频率反走、跳周期及休眠等功能。配合NCP4354X,轻松满足了降低能耗的要求。

相关阅读:

如何通过能量反馈实现电源转换器的节能

小家电智能化需求助推节能家电发展

微封装晶体管和二极管:安森美半导体便携应用产品


要采购适配器么,点这里了解一下价格!
特别推荐
技术文章更多>>
技术白皮书下载更多>>
热门搜索
?

关闭

?

关闭