- 立体声声频子系统设计
- 3D增强效应运作介绍
- 喇叭效率和频率响应简介
- 美国国家半导体LM4888解决方案
立体声喇叭成为手机基本配备
新一代移动电话已被设计成为具备多种娱乐功能的智能型手机。像是MP3播放器、掌上型游乐器、照相机,甚或是录影机、移动电视等功能,都可配置在手机或可携式装置中?;谝陨系囊粜枨螅⑻迳饶苋檬只颜叽锤咂分实纳庀硎?,因此成为手机不可或缺的基本配备。
立体声喇叭的优势,在于相同单声道音频输入等级下,可提供额外的6dB输出量,而其噪声输出等级却不会依6dB等比例增加。这种做法能带来更优秀的声频信号与噪声比表现。
由于可携式装置或手机的体积有限,两个喇叭的置放距离受限,可能会靠得很近。立体声喇叭如果互相靠得太近,音道分离能力便会减弱,导致两个喇叭无法产生立体声效果。利用具备3D增强效果的声频子系统,便可以增加左右通道的分离效果,从而扩大立体声输出音效,把受影响的非立体声音重现为立体声音效。
立体声声频子系统
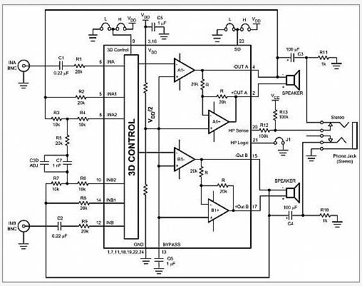
图1所示的立体声声频子系统,是一个包含立体声声频喇叭加耳机和3D增强装置的放大器。也就是说,这个装置具有立体声喇叭及立体声耳机驱动功能。当电源电压Vcc=5V时,立体声喇叭最大输出量可达到1.3W。当每个通道在8Ω负载下、而负载降至3Ω时,则可支援每个通道达2.1W的输出量,而耳机能够在32Ω负载下输送高达80mW至每个通道。此子系统利用两个独立的控制接脚来控制?;?D开关,操控方便,设计简单,并提供耳机检测功能。

图1:典型的立体声声频子系统应用线路(以美国国家半导体LM4888为例)
基于每个耳机检测电路端口设计会採用不同要求,因此,该声频子系统提供两个独立的耳机(HP)控制输入接脚。耳机的允许输入可启动SE输出耳机模式和关闭BTL输出模式。耳机感应检测输入需要用一个常规立体声耳机插孔配合一起使用。剩余的HP逻辑输入,能允许使用一个标准逻辑电平(Logic Level)来控制。

表1. 逻辑电平真值表
在此立体声声频子系统的耳机检测控制接脚中加入一个逻辑电平,将放大器A(+out)和放大器B(+out)关闭到静音,也就是把BTL负载关闭到静音。当应用SE输出时,可把静态电流减低。[page]

图2
图2显示了如何实做立体声声频子系统耳机控制的功能。当耳机尚未插入到耳机插座时,R11-R13电压分压电路在耳机检测接脚(接脚20)检测到一个约50mv的电压。这50mv的电压使放大器A(+out)和B(+out)把立体声声频子系统的BTL驱动打开。当立体声声频子系统以BTL模式运作时,在负载的潜在直流应是0V。因此即使在理想条件下,输出也不会造成错误。当耳机插入到耳机插座时,耳机插座内部会把 –OUTA连接切断,并允许R13牵引耳机检测电压上拉到VDD。此时将立即启动耳机功能,关闭放大器A和B,使BTL喇叭输出关闭。放大器继而驱动耳机,耳机的阻抗与外部电阻R10和R11相差相当远,所以这些电阻对立体声声频子系统输出驱动影响能力是可以忽略的,其原因是典型的耳机阻抗为32Ω。
图 2也显示所推荐的耳机插座电源连接方法。该插座配有三线插头。插头的尖端和套圈应当各负载两个输出讯号其中之一,而套筒应当输送地面流转。每个耳机插座带有一个控制接触接脚,连至耳机时足够驱动耳机检测接脚。还有第二个输入电路能够控制BTL或SE模式的选择。此输入控制接脚称为耳机逻辑输入(HP逻辑)。当HP逻辑输入是逻辑电平"高"时,此立体声声频子系统将以SE输出模式运作。当HP逻辑输入是逻辑电平"低"时(而HP检测接脚也是逻辑电平
"低")时,此立体声声频子系统将在BTL模式下进行操作。
在BTL模式输出运作中(HP逻辑输入是逻辑高电平"低"并且HP检测输入是逻辑高电平"低"),耳机巳直接连到SE输出那点(在HP插座上不採用HP检测接脚),此时,喇叭(BTL)和耳机(SE)将会同时运作。例如:当8Ω与 32Ω并联时,反向的运算放大器输出同时能驱动喇叭和HP的负载,这也不会影响此立体声声频子系统的运作。有一些声频放大器不能承受低负载,但对此立体声声频子系统而言,当喇叭降到3Ω也不会构成问题。
如上所述,採用此立体声声频子系统来驱动喇叭(BTL)和耳机(SE)负载是简单易行的。然而,只有HP逻辑接脚用于控制BTL / SE操作并且HP检测接脚与GND连接时,此配置才发挥作用。
3D增强效应运作
以下以 National 3D 声频子系统为例,说明3D增强效应如何运作。其採用交叉投入技术,在别通道上加上本通道的一个特定比例的反相180度信号。
左扩音器输出出现的声频信号是:左输出=(左输入- 右输入x比率)
右扩音器输出出现的声频信号是:右输出=(右输入- 左输入x比率)
R3D 和 C3D两个外部元件组成了National 3D增强效应的交叉投入网路。此网路也会产生滤波函数效果,并能控制截止频率,而3D效应在一特定的截止频率上开始生效。
f3D(-3dB) = 1 / 2P(R3D)(C3D)
R3D也是设置我们所需的3D效应数量的一个要素。降低R3D的值会增加3D效应的数量。R3D 以一个倍增因数而增加输出信号。
(1 + 20k / R3D)
3D关闭
3D的逻辑电平是基于0.7Vdd而设计的。
当3D控制接脚等于逻辑电平"0"时,採用R2与 R8作为增益反馈电路。由于3D增强功能未开启,因此另一个频道将不会产生任何信号。
频道A增益= 2(R2/R1)
频道B增益= 2(R8/R9)
3D启动
当 3D控制接脚等于逻辑电平"1"时,设计师可以採用R3、R4、R7和R8作为增益反馈电路。在此文件的前面我们已提到3D效应是採用交叉投入技术。充当一个高通滤波器(HPF)的R5、C7和C3D是National 3D增强交叉投入网路的程序块。由于3D效应只在高频率时产生,所以输入频率需要高于RC网路-3dB点才能启动3D效应,当输入频率不足以启动RC网路时,反馈通道应像一个典型通道。
输入频率<< -3dB点时
频道A增益=(R3+R4)/ R1
频道B增益=(R7+ R8)/ R9
当输入频率高于-3dB点时,3D网路将被启动。在此瞬间交叉投入效应便进行操作。如果输入异相为180 度,那么效应将出现。R3D是设置3D效应数量的要素。降低R3D的值将引起3D效应的增加,另外还要注意一点:由于R3D (R5) 和 C3D (C7)是一个HPF(高通滤波器),当改变R3D (R5)的值时,-3dB点也将同时改变。
以下为一个实例,当 R1=R3=R4=R7=R8=R9=10K、 R3D= R5=20K & C3D= C7= 2200pF、输入电压=250mV时,
-3dB 点 = 1 / 2pi R3D C3D
= 1/ 2 pi 20K 2200pF
= 3617Hz
–3dB点以下的频道A增益= 2((R3+R4) / R1) = 2 (2) = 4
当输入= 250mV,输出电压= 250mV x 4 = 1V时
在两个输入相差为180度时,交叉投入网路有一个附加的增益。(1 + 20K/R5)的倍增因数将引起增益的增加。所以高频率(-3dB点之后)中的增益为
A频道的总电压增益 = 原有增益+其它频道的附加增益
= 2 ((R3 + R4) /R1) + (1 + (20K/ R3D)
= 2 ((10K + 10K) / 10K) + (1+ (20K/ 20K)
= 6
总电压增益 = 6 x 250mV
= 1.5V
[page]
每当3D效应启动时,把R5设置为20k将导致增益以(1 + 20k/20k) =2 or 6dB的倍增因数而增加。
以下为实验室的一个测量结果。读者会发现当输入频率低于3.6KHz时,输出电压为1V,但一旦频率高于3.6KHz时,输出会增至1.5V。

当试图将R3D从20K降低至10K时,并且当–3dB点保持不变时:
以下为一个实例,当R1=R3=R4=R7=R8=R9=10K、 R3D= R5=10K & C3D= C7= 4700pF、输入电压=250mV时,
-3dB点 = 1 / 2pi R3D C3D
= 1/ 2 pi 10K 4700pF
= 3386Hz
–3dB点以下的频道A增益= 2((R3+R4) / R1) = 2 (2) = 4:
当输入=250mV、输出电压= 250mV x 4 = 1V时
在两个输入异相为180度时,交叉投入网路会增加一个附加的增益。
(1 + 20K/R5)的倍增:
当输入频率高于–3dB点时,以上的公式才会生效。所有高频率中(–3dB点之后)的增益为
A频道的总电压增益=原有增益+其它频道的附加增益
= 2 ((R3 + R4) /R1) – (1 + (20K/ R3D)
= 2 ((10K + 10K) / 10K) + (1+ (20K/ 10K)
= 7
总电压增益 = 7 x 250mV
= 1.75V

观察到的3D数量也取决于其它许多因素,如喇叭的放置及与收听者的距离。因此,建议用户尝试R5(R3D)和 C7(C3D)的各种数值,以感觉3D效应如何在应用程序中工作。对于效果来说没有什么对或错,而只是使每位用户达到最满意的程度问题而已。请注意当启动 3D模式时,(R3和R4),(R7和R6)的设置仅用于增益控制。当抑制3D模式时,增益由R2和R8设置。
喇叭效率和频率响应
输送至8W喇叭的0.5W输出功率的有效响应,是影响喇叭效率的因数。喇叭效率的分级:0.5W的功率适用于喇叭,以喇叭之前10cm处的声压级(SPL)进行分级。典型的10mm喇叭在85dB和95dB SPL之间。响应也受喇叭助声箱设计的影响。




