【导读】通常在电力系统中,按照电气设备的作用将其分为一次设备与二次设备。一次设备是指直接用于输送、生产、分配电能的电气设备;二次设备是用于对电力系统以及一次设备的工况进行检测、控制、测量、调节和?;さ牡脱沟缙璞?。以下是常用的电机驱动电路,分享给大家收藏慢慢看。
通常在电力系统中,我们按照电气设备的作用将其分为一次设备与二次设备。一次设备是指直接用于输送、生产、分配电能的电气设备,比如包括了发电机、电力变压器、断路器、隔离开关、母线、电力电缆和输电线路等等,是构成电力系统的主体重要组成部分。
二次设备是用于对电力系统以及一次设备的工况进行检测、控制、测量、调节和?;さ牡脱沟缙璞?,比如也包括了测量仪表、一次设备的控制、运行情况监视信号及自动化监控系统、继电?;ず桶踩远爸谩⑼ㄐ派璞傅鹊?。
二次设备它们之间按照一定的功能要求链接在一起,所构成的电气回路我们将其统称为二次接线或者称为二次回路,它是确保电力系统安全生产、经济运行和可靠供电中不可缺少的重要组成部分。
以下图是常用的电气控制电路:
1.电动机直接启动控制电路图

2.电动机降压启动控制电路图

3.直流电动机控制电路图

4.电动机制动控制电路图

5.电动机顺序控制电路图

6.自动往返控制电路图

7.电动机速度控制电路图

8.延时头配合接触器控制电路图

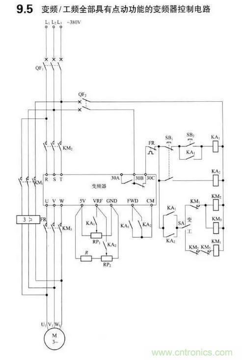
9.变频器和软启动控制电路图

10.供排水控制电路图

11.开机信号预警电路图

12.常用控制电路按钮接线图

13.重载设备启动控制电路图

14.温控仪控制电路图

15.移相电容器及其控制电路图

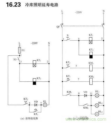
16.照明电路图

17.保护电路图
18.计量与仪表电路图

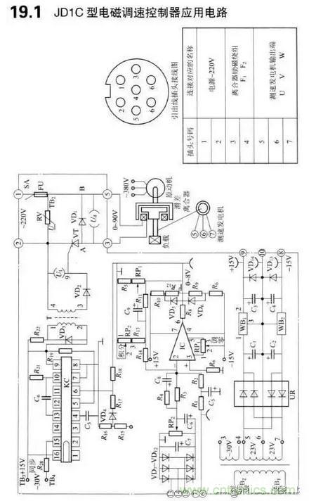
19.电磁调速控制器电路图

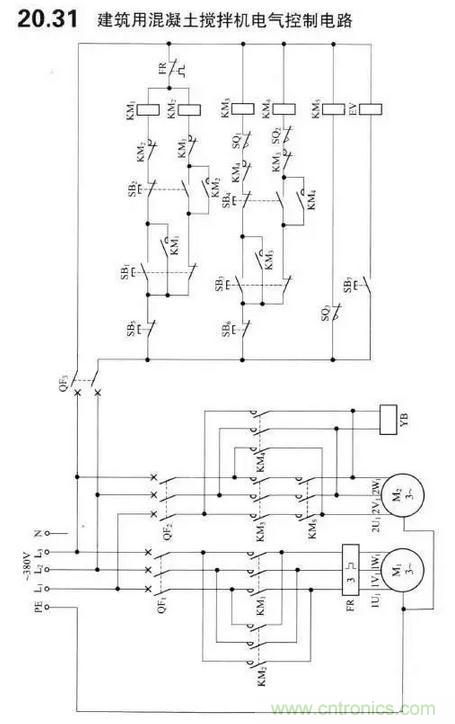
20.其它控制电路图







