桃花源qm花论坛(品茶),凤楼阁论坛官网入口网址,一品楼品凤楼论坛最新动态,风楼阁全国信息2024登录入口

你的位置:首页 > 电路保护 > 正文

发烧友DIY必备:两款低成本线路驱动器设计

发布时间:2014-11-05 责任编辑:sherryyu

【导读】福音到,小编这里为大家分享两款简单低成本的耳机/线路驱动器设计。这两个驱动器针对电吉他和小提琴设计,但也可适用于更多其他应用。对于热衷DIY的发烧友来说可以任选其一设计出自己喜欢的产品。
 
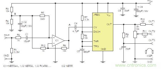
广受欢迎的555定时器可用作乐器或其他应用的PWM/D类放大器。其可在4.5V~16V的电源电压范围内工作,并可输出200mA的驱动电流。音频信号被传送至555定时器的CV( 控制电压)引脚。
  
本设计实例为耳机和音频线路提供两个简单、便宜的驱动器,分别如图1、图2所示。这两个驱动器针对电吉他和小提琴设计,但也可适用于更多其他应用。对于这样的简单应用而言,噪声和总谐波失真(THD)并不是重点考虑因素,因此并未对这两个数值进行测量。
含运算放大器和NE555定时器的耳机和音频线路驱动器。也可以使用CMOS版本(如LMC555),但输出电流较低。其优点为工作频率较高。
图1:含运算放大器和NE555定时器的耳机和音频线路驱动器。也可以使用CMOS版本(如LMC555),但输出电流较低。其优点为工作频率较高。
  
下述为一些设计考虑因素:
  
● CV引脚的输入电阻约为3kΩ,在大多数音频应用中,需要某种音频前置放大器/缓冲器。
  
● CV需要极大幅度的输入音频信号。所需的幅度取决于555定时器的电源和所需的输出音频功率。
  
● 555定时器作为振荡器使用,通过施加至CV的较低频音频信号对其进行调制。振荡频率应最好至少为最大所需音频频率的10倍。对音频应用而言,频率应介于60kHz至200kHz之间。这样就简化了555定时器所产生的高频噪声的滤除,并维持了高切换效率。
  
● 需留意射频发射。至少应在555定时器的输出端和扬声器或耳机间设置一个一阶低通滤波器。若电缆较长,则应考虑电缆寄生电容(最好为双绞线)。
  
通过Av1=1+R6/R12这一公式,第一级增益由R6和R12设定为约11。
  
CV上无输入模拟信号时的定时器的频率取决于R7、R8及C5的值,其标准计算公式如下:
  
f=1.44/((R7+2R8)×C5)(Hz)
  
NE555的输出信号传输至连接器OUT1、OUT2和OUT3。R9、C7和负载可作为低通滤波器,用于滤除定时器产生的高频分量。若未经滤波,这些分量会产生辐射,导致放大器周围的敏感电子设备出现问题。应尽量降低滤波器的截止频率,并选用具有较高电阻的耳机。
[page]
结型场效应晶体管(JFET)版本
  
电路也可使用场效应晶体管或双极型晶体管来获取高输入阻抗,放大NE555之前的音频信号。
  
电路的输入级构建于JFET T1周围。电阻器R4*和R5*应具有最小适用值。它们应产生一定增益,且具有低输出阻抗以驱动555定时器。在无输入信号的情况下,A点和B点之间的直流电压约为VEE/3。该电路比图1所示的电路要简单,但可能需要根据所选用的晶体管T1和第一级所需的电压增益,对R4*和R5*进行调整。此处的问题是,给定类型的JFET参数的差别可能超过4:1。当开关S1闭合时,T1的增益设置为最大值。
含JFET输入和NE555的耳机/线路驱动器
图2:含JFET输入和NE555的耳机/线路驱动器。
  
双极型晶体管T2可提高JFET的驱动能力。此外,其还支持使用较高的R4*数值,从而增加T1的电压增益。
所示电路采用两个工作在不同频率下的555定时器,以获取不同的音
图3所示电路采用两个工作在不同频率下的555定时器,以获取不同的音效。
  
结论
  
这类电路可在555定时器的整个电压范围(4.5V~16V)内运行,但更高的+VEE(如12V~16V)为首选。这将产生更多输出功率,大多数运算放大器和JFET在该电压范围内运行效果更佳。
  
这类电路可驱动高阻抗扬声器和耳机—超过24Ω的为首选。不管在何种情况下,较好的做法是使555定时器的峰值输出电流保持在150mA以下。这样将把芯片的功耗保持在可接受的程度内。若输出电流远高于100mA,555定时器输出晶体管的压降会快速增加。
要采购晶体么,点这里了解一下价格!
特别推荐
技术文章更多>>
技术白皮书下载更多>>
热门搜索
?

关闭

?

关闭