桃花源qm花论坛(品茶),凤楼阁论坛官网入口网址,一品楼品凤楼论坛最新动态,风楼阁全国信息2024登录入口

经典的电动机?;て鞯缏贩治鍪道?/h2>

发布时间:2014-03-19 责任编辑:mikeliu

【导读】由于电动机是工业化的基础性制成,对于电动机的?;な且桓隼妹中碌幕疤?,在电动机启动或者运行的时候会出现各种各样的情况,今天给大家带来一份非常详细的经典电动机?;て鞣治鍪道?,详情见本文。

上世纪八十年代之前,电子技术的应用尚处于初级阶段,对电动机的?;と挝穸嘤扇燃痰缙鞒械?,国内型号为为JR20-XX系列、JR36-XX系列等。其保护机理如下:热继电器由发热元件、双金属片、触点及一套传动和调整机构组成。发热元件是一段阻值不大的电阻丝,串接在被?;さ缍闹鞯缏分?。双金属片由两种不同热膨胀系数的金属片辗压而成。当电动机过载时,通过发热元件的电流超过整定电流,使有不同膨胀系数的双金属片发生形变,当形变达到一定距离时,就推动连杆动作,使控制(常闭)触点断开,进而控制主电路接触器因线圈失电而释放,断开主电路,实现电动机的过载?;ぁ?br />
热继电器以其体积小,结构简单、成本低等优点得到了广泛应用。但同时存在不易克服的下述缺点:双金属片受热弯曲过程中,热量的传递需要较长的时间,因此,热继电器不能用作短路保护,而只能用作过载?;?。对电动机的短路?;ぃǔ2捎迷诘缭椿芈分写尤鄱掀鞯姆椒ɡ词凳?;热继电器依赖于机械结构所形成的机械动作来实现?;;ぃ倍鹘峁共灯@停ɡ匣?、机型形变时,会使动作阀值偏离设定值,造成误动作或?;な?;普通的热继电器,不具备断相?;すδ?。

用热继电器对电动机进行?;さ牡湫偷缏芳峦迹?br />
经典的电动机?;て鞯缏贩治鍪道? src=


图1、用热继电器组成的电动机过载?;さ缏?/strong>

热继电器FR1串接于主电路中,FR1的常闭触点串接于控制回路,过载故障发生时,FR1控制触点断开,交流接触器KM1线圈失电,KM1开断,起到过载?;;ぷ饔谩?br /> [page]

1、电动机在起动和运行过程中可能发生的故障和?;ぬ氐悖?br />
1)电动机的过载

电动机的一个重要工作参数即额定工作电流,在定额电流以内运行,为安全工作区。机械负载或供电电压变化,都会引起工作电流的变化,出现异常情况时使电动机过载,转速下降,电动机绕组中的电流增大,超过额定工作电流,绕组温度升高。过载运行,会导致电动机绕组绝缘老化、缩短电机使用寿命,严重时使绕组绝缘击穿造成短路,绕组起火烧毁等故障。电动机的过载运行,指转差率增大由过流引起绕组异常温升,所以又称为过流运行。

电动机的过电流大小与过电流时间之间的关系称为过载特性。在实际运行中,电机短时过载和较低程度的过载,是难以避免的,也是可以允许的,过电流大小和过电流允许时间呈反比,称为反时限?;ぬ匦?,见下图。

经典的电动机?;て鞯缏贩治鍪道? src=

图2 电动机过载?;し聪薇;ぬ匦郧?/strong>

过载?;ぴ诵蟹е档恼ǖ阍诘缍疃ǖ缌鞯?.95~1.05左右,即运行电流在额定电流的1.1倍以下时,电动机能长期运行不应该产生?;ね;?;过载程度继续加大时,保护动作时间应随过流程度而缩短。一般认为,电动机的起动电流为额定电流的4~7倍,?;ざ饔Ω眉饶鼙芸5钠鸲缌?,又能在过载时,实施有效的?;;?。比如在4倍额定电流时,延时10s产生保护动作,在7倍额定电流时,延时2s即应产生保护动作。对运行中的短时过载,有一定的时间延时处理,不会产生误?;ざ?,对长时间过载,则能作出有效的反应。

2)电动机的短路

短路?;な枪乇;さ囊桓黾耷榭?。三相交流电动机的短路故障,有单相接地短路故障、相间短路故障等,当电缆短路时,更直接造成对三相电源的短路。电机内部短路大都是电机绝缘损坏引起的,表现为线圈匝间短路、层间短路、相间短路和对地(电机外壳、转子)短路等。单相对地短路,一般不会烧毁电机,据外壳接地电阻的不同,形成大小不同的接地电流;(两相或三相)相间短路时,会形成较大的短路电流,通?;崾沟缁现厣栈?。

一般,将大于电动机8倍额定电流,视为短路电流。对电动机的短路保护,要求实施速断?;?,时间常数越小越好(动作越快越好)。
另外,当电动机在运行中因机械原因出现堵转时,其堵转电流有可能达到额定电流的5~8倍,在运行中出现5倍以上额定电流时,视为电动机堵转故障,也应实施相应的反时限保护。

3)电机机的断相

电动机的断相运行,可分为以下几种情况:

a、供电电源缺相。在电动机起动前断相,会造成起动困难或无法起动,起动声音异常,无保护时电机因堵转极易烧毁;在运行中断相,轻载时尚能运转,但运行电流严重不平衡,可能出现过流运行。重载时易发生堵转、严重过载而损坏。

b、电动机绕组断路故障。供电电源正常,因电动机绕组断路故障出现断相运行,运转无力,电动机振动大,故障现象同a;
c、电动机电缆断路故障。故障现象同供电电源缺相。

电子式电动机?;て鞯某鱿郑晟频厥凳┑缍墓?、短路和断相?;ぬ峁┝丝赡?,一定程度上取代了热继电器,提升了控制功能和保护效果。本章内容的重点是对各种电子式电动机?;て鞯缏返脑矸治龊凸收衔拗傅?,对电子式电动机?;て饕韵录虺莆缍;て?。
2、电动机?;て鞫怨收闲藕诺牟裳椒ǎ?br />
1)对过载、短路故障信号的采样。电动机起动运行中的过载和短路故障,体现在流经电动机绕组的异常增大的电流值上,一般电动机保护器电路是采用3只电流互感器采样运行电流信号,将采样信号与电流基准信号相比较,判断是否处于过载或短路故障状态,故障时输出?;藕拧5缏凡杉淼奈D獾缪剐藕?mdash;—电流互感器输出的电流信号经负载电阻转变为信号电压,送入电压比较器电路,得到故障信号输出。

当产生单相对地短路故障信号的采样,可通过零序电流互感器取得,原理同漏电保安器?;虿裳缁饪堑缪?,取得漏电信号。
[page]

2)对断相故障信号的采样。如上所述,电动机的断相故障表现为电源缺相、电动机电缆断路、电动机绕组断路等不同故障内容,若采用对三相电源电压进行采样的方法,仅能对电源缺相故障进行?;ぃ薹ㄍ瓿啥院罅街秩毕喙收系募觳?,是不究竟的一个方法。根本的方法,是采用对三相电流进行采样来判断缺相故障的方法,对三种缺相故障都能做出准确反应,采取相应的技术措施,还能对三相电流不平衡作出判断。

一般对缺相运行的判断,不是着眼于电流信号幅度的大小,而是着重于三相电流信号的有无,比较三相电流信号的有无,得到断相故障信号。因而通常是将电流检测信号处理为数字信号,经逻辑运算,得到断相故障?;ば藕拧?br />
3、电动机的?;て鞯牡湫偷缏方峁梗?br />
经典的电动机保护器电路分析实例

图3 电动机?;さ缏返牡湫徒峁?/strong>

从上图可以看到,3只电流互感器LH1~LH3,将电动机的三相运行电流信号取出,分别送入后级过载、短路信号采样处理电路和断相信号采样处理电路,处理成开关量信号再送入信号输出电路和故障信号指示电路,输出电路的形式也有多种,一般为继电器接点信号输出,或晶闸管器件开关信号输出,或晶体管开路集电极信号输出等。

需要说明的是:部分电动机?;て鳎捎梦⒖刂破鞔淼缌鞑裳偷缪共裳藕牛ǖ缌餍藕挪裳缏返那凹兜缏吠菊滤龅缏废嗨疲?,可从操作显示面板设置故障动作电流值,并可以监看运行电流值、电压电压值等,其功能更为强大,智能化程度更高,但应用面不够广泛。另外有的产品,如变频器,软起动器等产品,其过载、短路及断相保护电路作为控制电路的一个有机组成部分。本章所述电动机保护器,系全部采用模拟或数字电路硬件电路的,作为一个独立部件被应用的?;ぷ爸茫ú罚?。

本节内容将这两种型号的保护器电路放在一起,一是因为其电路结构与原理近似,二是多家低压电器生产厂家生产此类产品,其它型号如JD-5、JDB-80,电路结构也与本文电路相似或相同,这类?;て髟诘缍鸲竦纳妥樽爸械玫搅斯惴旱挠τ谩5钡闶歉美嗖返目刂平酉呱韵痈丛?。在停机状态,显示断相故障,处于断相?;ぶ?。输出控制接点为常闭型触点,过载或断相故障发生时动作,触点开断,送出?;藕拧?br />
从各个工控网站众多网友的发帖中,可以得知,不少人对这类电动机?;て鞯慕酉吆涂刂圃聿簧趿私猓示菔滞匪妫ㄊ滴铮┑缏吠?,对其电路原理和控制特点,做一个较为深入的分析,希望能对大家提供一点有益的参考。

1、保护器的控制接线

经典的电动机?;て鞯缏贩治鍪道? src=

图4保护器的控制接线图
[page]

?;て骺刂平酉呒贤?,?;て饔?个控制接线端子,1、2端子为?;て鞯缭词淙耄ㄍ币彩侵鞯缏方哟テ飨呷Φ牡缭纯刂贫耍?,可据要求选用380V或220V供电级别(上图?;て鞑捎?80V控制电源),3、4为端子内部常闭接点,输出故障动作信号。上图的控制接线,JD6保护器与接触器线圈是一同得电的(?;て飨扔诮哟テ飨呷Φ玫缡保ǘ舷喙收峡刂平拥愣鳎。?,而且3、4端子内部常闭点串接于KM1的自锁回路,当故障发生时,KM1的自锁被“破坏”,接触器KM1与?;て鱆D6一同失电。?;て鞯亩俗幽诓康缏非氩渭峦?、图7。

2、时基电路NE555的电路原理简析

以上所述几个型号的电子式电动机保护器,电路的核心器件多采用时基电路NE555。本节?;て鞯缏罚捎肗E555、NE556电路,故分析整机电路之前,先将NE555的性能与原理做一个简要介绍。

NE555为原创产品型号,以后有众多仿制产品问世,如LM555、μA555、CA555、CB555等,统称为555,一般为8脚双列封装,都可以代换使用。少数产品如RV6555DC、LB8555、M52051等,采用16脚双列封装,代换时需予注意引脚功能的不同。NE555电路芯片应用灵活,经常用来组成单稳态电路、双稳态电路及无稳态电路三种电路形式,在工业(电子)控制领域得到广泛应用用555芯片构成的电路与时间控制有关,所以又称为时间电路或时基电路。

经典的电动机?;て鞯缏贩治鍪道? src=

图5 时基电路NE555等效功能框图

NE556内含又时基电路,为双列14脚封装,相当于集成了两片NE555电路。上述555电路内部集成电路为双极型晶体管器件,适应电源电压范围5~15V。

而ICM7555、ICM7556器件,其电路结构与NE555、NE556相同,但内部集成器件为CMOS场效应器件,同类器件型号有:555CMS、556CMS、μPD5555、μPD5556、LMC555、LMC556、TLC555、TLC556和5G7555、5G7556等,适用电源电压范围为2~18V,器件功率损耗更低,适用供电范围更宽。

若供电条件满足,一般情况下(不考虑工作电流的差异时),双极型器件和CMOS器件的555、556也可以互换。

上图5为555时基电路的等效功能框图,555器件是模拟电路和数字电路的“混成”电路,内含两组比较放大器A1、A2,两路与非门电路1、2、反相驱动器N1和放电晶体管Q1。A1、A2比较器的输出分别作为与非门1、2的复位(R)置位(S)信号,以控制由门1、门2构成的R-S触发器的状态。R-S触发器的输出,直接控制放电晶体管T1的通断,又经反相驱动器,提供信号输出。

555电路芯片和各脚功能:8脚、1脚为供电脚;4脚为主复位控制端,又称为优先复位端,当4脚为强制0电平时,不管A1、A2的输入/输出状态如何,3脚输出Vo=0;3脚为输出端;5脚为控制端,增加外电路时,可改变芯片内部固定分压值,从而改变输入触发信号和门限信号的电压阀值;7脚为放电端,与3脚输出状态相反,通常用于对2、6脚外接电容进行放电控制,完成定时控制和电路状态的转换;2脚为触发信号输入端,6脚为门限电压输入端,两引脚输入信号决定着输出状态。555芯片作为触发器来应用时,2脚又称为置位(S)端(下降沿信号输入有效),6脚又称为复位(R)端(上升沿信号输入有效)。

555电路芯片的工作原理:

A1比较器的同相端和A2比较器的反相端分别为3只5k电阻分压设定为2/3Vcc和1/3Vcc,当主复位控制端4脚为“1”高电平时,2、6脚输入的触发和门限电压信号既可以是数字信号,也可以是模拟电压信号,而且通过5脚外加电路的调整,可以改变2、6脚输入信号的动作阀值。
[page]

在5脚空置的情况下,和4脚为高电平时,电路依据2、6脚输入电压信号幅度与1/3Vcc和2/3Vcc阀值电压的比较,决定输出状态。当2脚输入电压值<1/3Vcc和6脚输入电压值<2/3Vcc时,电路处于输出置位状态,Vo=1;当2脚输入电压值>1/3Vcc和6脚输入电压值>2/3Vcc时,电路处于输出复位状态,Vo=0;当2脚输入电压值<1/3Vcc和6脚输入电压值>2/3Vcc,为不允许输入状态。

3、HBHQ-0-1电动机断相过载保护器

HBHQ-0-1电动机断相过载?;て髡缏罚煽刂频缭?、断相保护电路和过载?;さ缏纷槌?。

经典的电动机保护器电路分析实例

图6 HBHQ-0-1电动机断相过载?;て髡缏?/strong>

〔电源电路〕由电源变压器降压取得交流12V电压,经简单整流滤波,得到直流控制电压,LED1用作电源指示,但实际标注为“运行”指示,这时因为控制接线原因,使?;て骱椭骰芈方哟テ饕煌玫降缭?,故障?;币煌У舻缭吹脑倒?。

〔断相?;さ缏贰矻H1~LH3电流互感器感应电流信号经整流滤波,变为直流电压信号,提供Q1~Q3晶体管的基极偏流,3只晶体管串联成一体。当电动机正常运行时,Q1~Q3均处于饱和导通状态,Q1的集电极电压基本上为电源的地电平,二极管D3反偏截止,U2电路无高平信号输入,也不产生?;ね;藕攀涑?。

当发生断相故障时,如LH1电流互感器因断相感应信号为零时,Q2失去偏流由饱和导通变为截止,Q1集电极上升为高电平,二极管D3正向导通,将断相故障信号输入U2触发器电路,U2输出?;;ば藕?。

〔过载?;さ缏贰砋1(NE555)电路与R2、C2等元件组成了“变形多谐振荡器(无稳态)电路”,担负着输出过载保护信号的任务。保护器上电瞬间,因C2电容两端电压不能突变的缘故,U1的2、6脚输入电压信号低于1/3VCC,电路处于置位状态,3脚输出高电平,“过载”指示灯无电流流通而熄灭,晶体管Q4饱和导通,二极管D2反偏截止,U2无高电平过载?;ば藕攀淙?;

正常运行情况下,电动机的运行电流值在1.1倍额定电流以内,从电流互感器LH4感应的运行电流信号经D1、C1整流滤波后的直流电压值低于2/3VCC,U1维持原输出状态不变。半可变电位器RP1作为LH1的负载电阻,起到将感应电流信号转化为电压信号的作用,同时RP1用于过载?;ざ鞣е档恼?mdash;—对应电动机额定电流的大小进行整定。此时放电端7脚内部晶体管处于截止(高阻)状态,对外电路没有影响。

过载情况下(或上电起动时随着起动电流的上升),D1、C1整流滤波得到的电流信号电压上升,当U1的2、6脚所接电容C2充电电压超过2/3Vcc时,电路进入复位状态,输出脚变为地电平,过载指示灯点亮,晶体管Q4失去基极偏压而截止,二极管D2的正端获得高电平电压由截止转为正向导通,将过载?;ば藕潘腿險2停机信号输出电路。同时U1的7脚内部放电管对地导通,一方面将经过R1输入的过电流信号短接到地,一方面经R2提供C2的放电通路。当C2上电压下降为1/3VCC电压值时,U1输出状态产生翻转,晶体管Q4又再度导通,U1向U2的电动机过载信号的传输通道被暂时切断。同时,U1的7脚内部放电管又再度截止,C2放电结束。显然,当电动机过载的发生为短时或瞬时信号时,U1只有一个短时的向U2发送过载信号的时间(取决于R2、C2电路的时间常数),当运行中过载时间变长,或起动过程中产生过载时,D1、C1整流所得电流信号电压,再度为C2充电,使C2上电压上升为2/3Vcc时,U1输出状态翻转,重新接通向U2传输过载信号的通道。在过载较长时间发生的过程中,过载指示灯反复几次出现熄灭和点亮,说明U1产生了数次“振荡输出”。

〔?;藕攀涑龅缏贰砇P4、C4、U2等电路组成停机信号输出电路。其中RP4、C4为过载延时电路,一是提供一定的延时,避过电动机起动时间产生的过载信号,二是在运行中发生过载时,按反时限保护特性要求,延时输出过载保护信号。D2、D3为隔离二极管,在U1输入过载信号时,经R5、RP2、R6提供C4的充电电流,U1状态翻转时,D2反偏截止,“截断”C4的放电电流回路,从而在U1的“振荡输出”信号作用下,C4上信号电压能“逐渐累加并升高”,当过载达到一定的时间后,使过载信号生效,U2输出?;;ば藕?。
[page]

U1与R7、R8等元件一起,组成“变形触发器电路”。R8、C3积分电路提供保护器上电瞬间的延时作用,使U2的2脚电压有一个由零上升至Vcc电源电压的过程,使之在上电瞬间产生一个置位信号,使U3的3脚保持高电平输出,继电器KA1处于失电状态,不会受上电冲击产生误动作,随后2脚变为上拉高电平。在过载、断相信号未作用期间,即D2、D3处于反偏截止时,U2维持原电路状态不变,当过载和断相信号生效时,6脚输出高于2/3Vcc以上的信号电压,相当于输入了一个上升沿复位信号,U2的输出脚3脚变为地电位,继电器KA1得电动作,常闭触点开断,控制电路的自锁条件不成立,接触器KM1失电(见图4),实施了故障发生时对电动机的?;;ぁ?br />
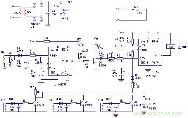
4、JD6型全电子式多功能电动机?;て?br />
JD6型全电子式多功能电动机保护器的整机电路见下图7,电路结构与HBHQ-0-1电动机断相过载?;て鞣浅O嘟?,但工作方式稍有区别,而且工作性能有所提升。

〔过载保护电路〕由电流互感器LH4、U1的第一组时基电路所组成。在Vc控制端3脚外加一只稳压二极管,将控制端电压稳压于2/3Vcc电源电压以下,提高了过载?;さ亩骶取M?-11的过载?;さ缏罚匦藕诺缪故怯?/3Vcc电源电压相比较,以产生信号输出,由于电源电压的变化(无稳压措施),使信号比较的基准点(2/3Vcc电源电压)产生随机性变化,过载保护动作阀值也会有相应变化,动作精度较低。图7电路,过载信号电压与D12负端的稳压基准电压相比较,则动作阀值的精度能得以保证。电路也以“振荡方式”输出过载保护信号。

经典的电动机?;て鞯缏贩治鍪道? src=

图7 JD6型全电子式多功能电动机?;て?/strong>

〔过载反时限控制电路、断相?;さ缏酚肽┘锻;藕攀涑龅缪埂扯舷啾;さ缏泛凸胤词毕蘅刂频缏芬蚬灿靡桓鲈﨏2,而构成一个密不可分的整体。U1内部第2组时基电路组成?;藕磐;缏?。为保护动作流程分析的方便,故将这3部分电路放于一处进行分析。

当电动机运行于正常状态,LH1~LH3电流互感器三相电流信号正常产生,Q1、Q2、Q3晶体管均处于饱和导通状态,电容C2的正、负极之间的电位差为0,U1内部第2组时基电路的触发端电压和门限电压输入端的电压约为电源电压Vcc(即8脚输入电压>1/3Vcc,12脚输入电压>2
/3Vcc),U1内部满足复位条件,输出端9脚Vo=0,继电器KA1不动作。

这里对第2组时基电路的应用方式,将触发输入脚2与门限电压控制脚12短接于一起,可等效为一个两端信号电路,若同时将1/3Vcc看作低电平,将2/3Vcc看作是高电平的话,电路的输入/输出信号逻辑关系构成反相关系,可将其等效为“反相器电路”。电路输出状态的翻转,是输入信号与1/3Vcc、2/3Vcc两个基准电压相比较的结果,这样一来,电路的实际效果又相当于“迟滞电压比较器”了。

当断相故障出现时,Q1~Q3的串联电路被“切断”,由此形成经电源Vcc、C2、D9、R10、电源地的对C2的充电电流回路,充电的结果使C2负端电位向地电平变化,相当于为U1的8、12脚输入了一个负向脉冲,U1内部反相器电路受低电平信号触发产生翻转,输出端9脚变为高电平,继电器KA1得电动作,控制线路主接触器失电,电动机?;?br />
回头再看过载反时限控制电路的动作过程。当过载信号发生时,U1的5脚变为地电平电压,形成经电源Vcc、C2、D10、RP2、U1的5脚内部电路到电源地的,对C2的充电电流回路,此回路因串接有RP2原因,时间常数较大,故能将电动机起动期间的过载信号避过去,对运行中产生的过载信号,则具有反时限保护特性。调整RP2的阻值,可改变过载延时动作时间。C2充电的结果,使C1负端也即U1的6、12脚逐渐降低到1/3Vcc电压值以下时,继电器KA1得电动作,电动机停止运行,实现了过载?;;ぁ?br /> [page]

电路中的C2是个关键元件,具有“双重身份”,断相与过载信号发生时,都依赖其产生?;;ごシ⑿藕拧T诤芏嗟缏分?,我们往往只看出某元件的“第一身份”,不能看出元件的“第二——隐蔽身份”,对电路原理的深入分析也因此“卡壳”,这是需要注意的地方。D9、D10为隔离二极管,以避免断相、过载信号发生时C2的两个充、放电回路产生互相影响。当过载信号发生时引起形成C2的充电回路时,D9处于反偏截止状态,隔断Q3射极高电位对C2负端电压的影响;当断相信号发生(过载信号尚未发生)时,D10反偏截止,隔断了U1的5脚高电位对C2负端电压的影响。

5、JD6等相似电动机?;て鞯墓收霞煨抟悖ㄒ酝迹?、图7实际电路为例)

1)“生成电流检测信号”。检修中,当为保护器1、2电源端子供入AC380V电源后,因无电流信号产生,断相检测电路报出断相故障信号,电路处于故障动作状态中。这说明断相保护电路及末级?;藕挪缏?,基本上是正常的。但由此一来,对过载及反时限控制电路的检修,则造成不便。
将Q3的集电极与Q1的发射极用导线进行“暂时性的”短接,则相当于人为生成了三相电流检测信号,屏蔽了断相故障信号。

对过载保护电路的检测。用DC12V(应高于?;て鱒cc电源的2/3)电压施加于电容C3两端,“人工生成”过载检测信号,调整RP1,可使“电流信号”发生变化,即对过载程度的“深浅”进行调节,可检验电路是否能正常输出过载信号,及电路的反时限?;ぬ匦允欠穹弦蟆5惫乇妒?.2倍左右时,延时动作时间约为5min以下,过载倍达3~7倍时,延时动作时间应为几十秒~几秒。

2)根据电路特点进行检修。电动机?;て鞯暮诵牟考荖E555(NE556),检修之前,须对NE555的各脚功能、电路原理进行必要的了解,做到对各脚的电压状态心中有数。再进一步结合具体电路,找到改变输入信号、使输出状态发生变化的检修方法,则检修能力与检修效率都会有所提高,反过来,又强化了电路故障分析能力。

图7电路中,对故障?;藕挪┘叮┑缏返募煨蓿绻缘缏沸问接兴私?,则自然能得出高效的检测方法。将本级电路作为反相器来看,当8、12脚与电源地瞬时短接时,输出脚9脚应变为高电平,KA1得电吸合;当8、12脚与电源正端瞬时短接时,输出脚9脚应变为低电平,KA1失电释放。通过两个简易的“短接手法”,则能快速判别U1电路的好坏。

6、电动机保护器故障维修实例

〔故障实例1〕一只JD6型电动机?;て鳎迹罚?,起动期间,过载指示灯亮,即输出?;藕?,无反时限过载?;すδ埽缍荒苷F鸲?。保护器的反时限电路,由RP2、C2等元件组成,由于过载指示灯能正常点亮,说明U1的5脚输出信号正常,前级电路也是好的。检测RP2等电阻元件,都是好的,拆下C2检测其容量,发现其电容量严重下降,造成电路的延时时间过短,不能避过起动电流。更换C2后,故障排除。

〔故障实例2〕一台电动机?;て鳎ǖ缏饭钩杉迹叮聪驴刂葡呗菲鸲磁ズ?,接触器不吸合,随即报断相故障信号,电动机不能起动。
单独为?;て饕肟刂频缭矗婕炊舷嘀甘镜频懔?,继电器发出得电吸合声,说明电路动作正常。停电,测保护器3、4脚电阻值为无穷大,故障原因为继电器KA1触点接触不良,使主电路接触器不能得电吸合。更换继电器KA1,故障排除。

〔故障实例3〕JD6电动机?;て?,上电,继电器即吸合,常闭触点断开,主电路接触器不能得电吸合。单独为?;て魃系?,先屏蔽断相故障信号,断相指示亮不再点亮,但继电器KA1仍处于吸合状态,测U1的8、12脚为高电平电压,便输出脚9脚也为高电平电压,判断U1内部输出级电路损坏,更换U1后,故障排除。

相关阅读:

应用实例,一种简单的LED驱动电路保护
突破传统的IGBT系统电路?;ど杓?/strong>
比比看,三种LED电路保护方法谁更好用?

?

关闭

?

关闭