- 逆变H桥IGBT单管驱动+?;は杲?/strong>
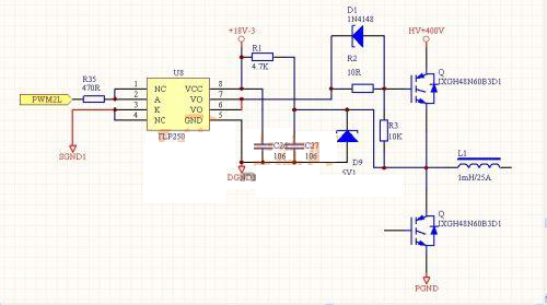
- 采用的IGBT为IXYS的,IXGH48N60B3D1
- 串联一个电阻做0FF关闭时候的栅极电阻
这几天沉下心来专门给逆变器的后级,也就是大家熟悉的H桥电路换上了IGBT管子,用来深入了解相关的特性。
大家都知道,IGBT单管相当的脆弱,同样电流容量的IGBT单管,比同样电流容量的MOSFET脆弱多了,也就是说,在逆变H桥里头,MOSFET上去没有问题,但是IGBT上去,可能开机带载就炸了。这一点很多人估计都深有体会。当时我看到做鱼机的哥们用FGH25N120AND这个,反映很容易就烧了,当时不以为然。
只到我在工作中遇到,一定要使用IGBT的时候,我才发现我错了,当初我非常天真的认为,一个IRFP460,20A/500V的MOSFET,我用个SGH40N60UFD40A/600V的IGBT上去怎么样也不会炸的吧,实际情况却是,带载之后,突然加负载和撤销负载,几次下来就炸了,我以为是电路没有焊接好,然后同样的换上去,照样炸掉,这样白白浪费了好多IGBT。
后来发现一些规律,就是采用峰值电流?;さ拇胧┚湍苋肐GBT不会炸,下面我就会将这些东西一起详细的说一说,说的不好请大家见谅,这个帖子会慢慢更新,也希望高手们多多提出意见。
我们将这个问题看出几个部分来解决:
1,驱动电路;
2,电流采集电流;
3,?;せ疲?br />
一、驱动电路
这次采用的IGBT为IXYS的,IXGH48N60B3D1,详细规格书如下:IXGH48N60B3D1
驱动电路如下:

1,有负压产生电路,
2,隔离驱动,
3,单独电源供电。
首先我们来总体看看,这个电路没有?;?,用在逆变上100%炸,但是我们可以将这个电路的实质摸清楚。
先讲讲重点:
1:驱动电阻R2,这个在驱动里头非常重要,图上还有D1配合关闭的时候,让IGBT的CGE快速的放电,实际上看需要,这个D1也可以不要,也可以在D1回路里头串联一个电阻做0FF关闭时候的栅极电阻。
[page]
下面发几个波形照片,不同的栅极电阻,和高压HV+400V共同产生作用的时候,上下2个IGBT栅极的实际情况。

上面的图是在不加DC400V情况下测量2管G极波形,下图是在DC400V情况下,2管的栅极波形。
为何第二个图会有一个尖峰呢。这个要从IGBT的内部情况说起,简单来说,IGBT的GE上有一个寄生的电容,它和另外的CGC一个寄生电容共同组成一个水池子,那就是QG,其实这个和MOSFET也很像的。
那么在来看看为何400V加上去,就会在下管上的G级上产生尖峰。借花献佛,抓个图片来说明:







